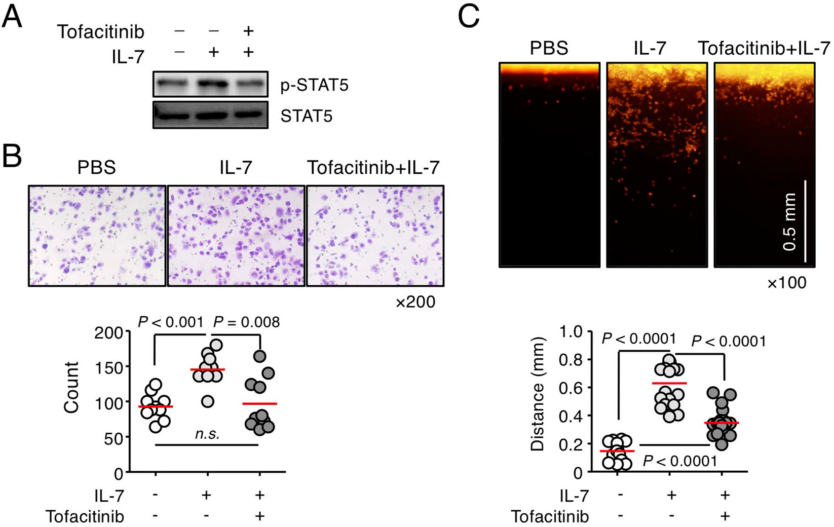
Figure 3

A JAK inhibitor, tofacitinib, suppressed the invasiveness of PC-3 cells induced by IL-7. (A) PC-3 cells were treated with a JAK inhibitor, tofacitinib (100 ng/mL), for 1 h, followed by IL-7 (100 ng/mL) treatment for 30 min, and were then subjected to immunoblot analysis of STAT5 phosphorylation. (B) PC-3 cells were left to invade through matrigel (250 μg/mL) for 24 h after treatment with IL-7 (10 ng/mL) with or without tofacitinib (100 ng/mL). Invading cells were stained with crystal violet (upper panel), counted using ImageJ software, and plotted as a graph (lower panel). (C) Dil-labeled cells were left to invade through vertical collagen gel (2 mg/mL) for 18 h after treatment with IL-7 (10 ng/mL) with or without of tofacitinib (100 ng/mL). Representative image of cells invading vertical collagen gel (upper panel) and dot graph showing the maximum distances of the invading cells (lower panel). Scale bar = 0.5 mm. Bars indicate means. P-values were done by the Mann–Whitney U test (B,C). Results represent two or three independent experiments.