Figure 4

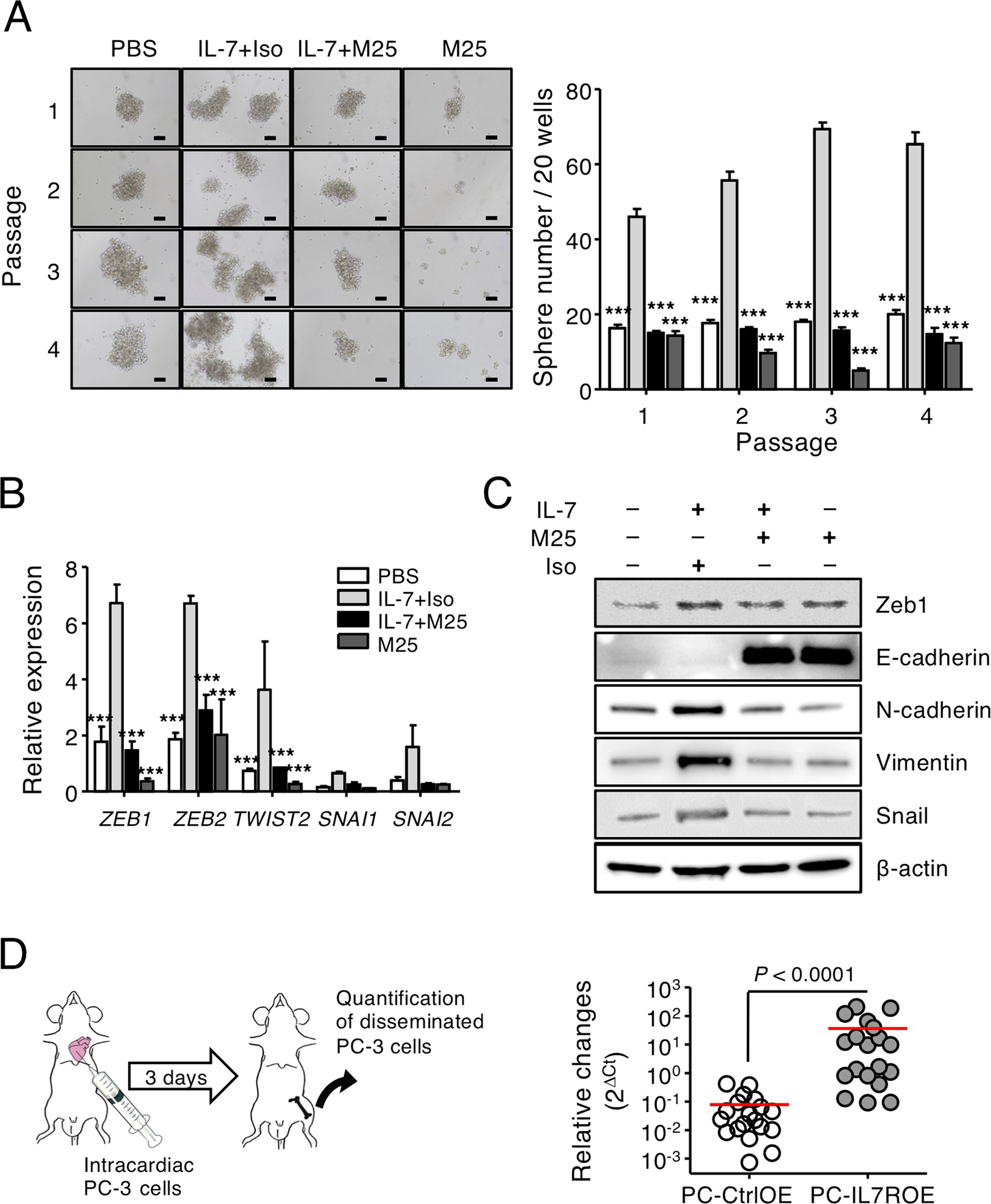
IL-7 induced the epithelial–mesenchymal transition in PC-3 cells and promotes metastasis of PC-3 cells to bone. (A) For the sphere formation assay, PC-3 cells were cultured on nonadherent 96-well plates at 2 × 102 /100 μL/well (n = 20) and given an IL-7 (100 ng/mL) treatment in the presence of M25 or isotype control Abs (Iso) (100 μg/mL) for 7 days. Visible sphere counts were done under a microscope (left panel) and plotted as a graph (right panel). Original magnification, ×10. Scale bar = 100 μm. Results are the averages from three independent experiments. (B) The transcriptional levels of ZEB1, ZEB2, TWIST1, SNAI1, and SNAI2 in PC-3 cells after IL-7 treatment (10 ng/mL) in the presence of M25 or isotype control Abs (Iso) (100 μg/mL) for 24 h were measured by quantitative RT-PCR. The graph shows the relative gene expression levels normalized to GAPDH. Results are representative of four independent experiments. P-values were done by one-way ANOVA, followed by Bonferroni post hoc tests; ***P < 0.001 (***) vs. IL-7-treated PC-3 cells (A,B). (C) The protein levels of Zeb1, E-cadherin, N-cadherin, vimentin, and Snail were measured in PC-3 cells after IL-7 treatment (10 ng/mL) for 72 h. Results are representative of three independent experiments. (D) To assess skeletal metastasis, qPCR was used to compare metastasis of PC-CtrlOE and PC-IL7ROE cells (right panel) after intra-cardiac injection of cells (left panel) as described in the Materials and Methods (n = 19 each). The relative changes in metastasis of tumor cells were calculated as 2−ΔCt. The bars indicate means. P-values were obtained using the Mann–Whitney U test.