Figure 5
From: Plin2-deficiency reduces lipophagy and results in increased lipid accumulation in the heart

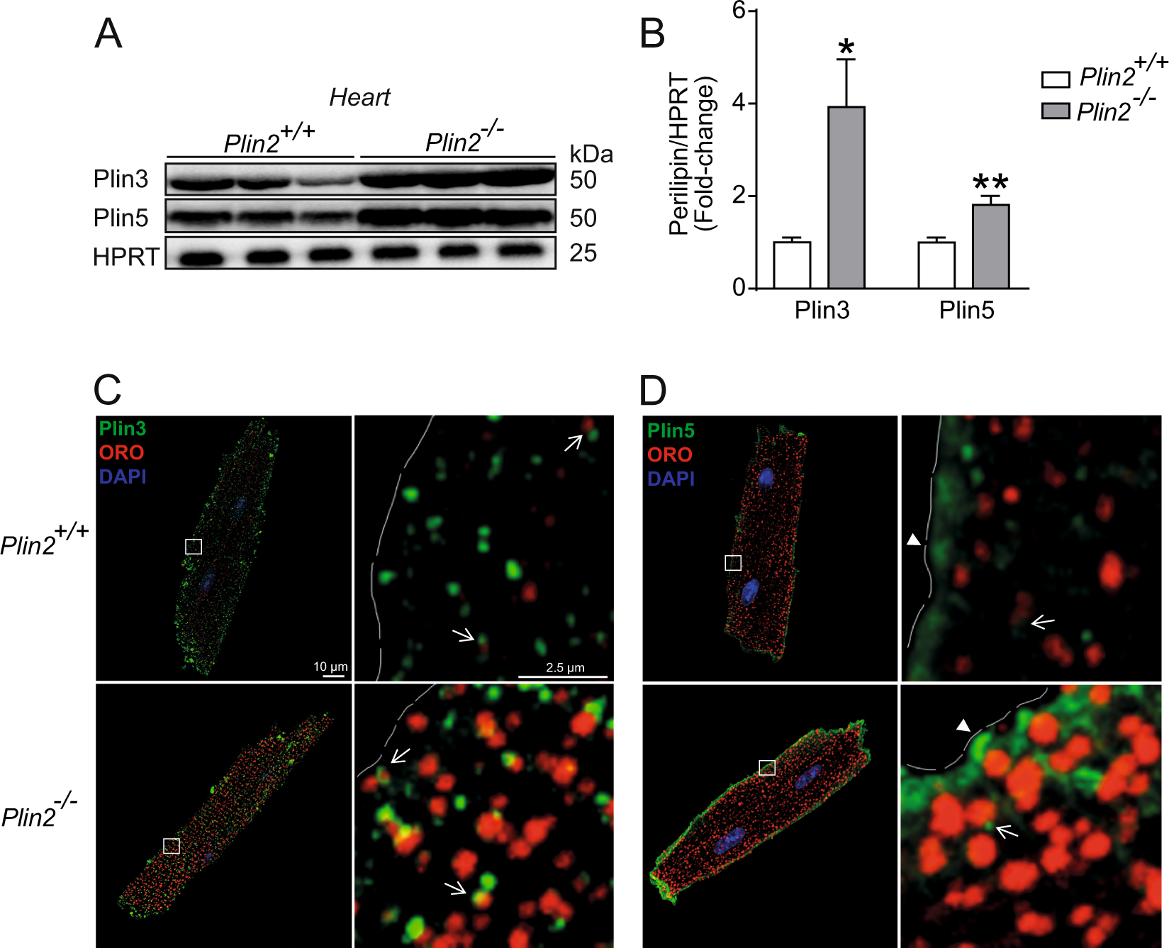
Elevated Plin3 and Plin5 protein expression in Plin2−/− hearts. (A) Representative figure of immunoblot analysis of Plin3 and Plin5 using protein lysates from Plin2+/+ and Plin2−/− hearts. Full-length blots are presented in Supplementary Fig. S9. (B) Quantification of immunoblot analysis on Plin3 and Plin5 (n = 8–9). Data are presented as mean ± SEM, *p < 0.05 vs. Plin2+/+ and **p < 0.01 vs. Plin2+/+. (C,D) Representative confocal microscopy images of Plin2+/+ and Plin2−/− cardiomyocytes. Images are shown as a max stack containing 10 z-stacks compressed into one single image and a higher magnification z-stack image. (C) Plin3 is shown in green, ORO (LDs) in red, nuclei in blue and Plin3 and lipid droplet co-localization in yellow. (D) Plin5 is shown in green, LDs in red, nuclei in blue. Co-localization of Plin5 and LD is indicated with arrows, whereas Plin5-positive staining without association to LDs are shown with arrow heads (x630 magnification, scale bar 10 µm, higher magnification image scale bar 2, 5 µm).