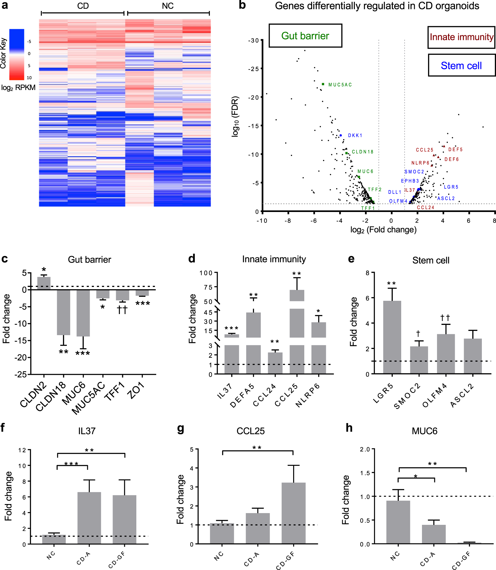
Figure 1

Differential gene expression profiles in active celiac epithelial organoids and human whole duodenal biopsies. (a) Heatmap representing RNA-seq expression values (log2 RPKM) for the genes differentially expressed in organoids from patients with active celiac disease (CD, n = 3) compared to non-celiac controls (NC, n = 3). A color code from blue to red indicates low and high expression levels, respectively. (b) Volcano plot showing fold change (X axis in log2 scale) and statistical significance (FDR, Y axis in log10 scale) for differentially expressed genes (RNA-seq) in active celiac (CD, n = 3) compared to non-celiac (n = 3) organoids. Selected differentially expressed genes are highlighted and colored by functional categories associated with gut barrier function (green), innate immunity (red), and stem cell function (blue). (c–e) Validation by qRT-PCR of selected genes found differentially expressed in active celiac epithelial organoids by the RNA-seq analysis, belonging to relevant functional categories: gut barrier (c), innate immunity (d), and stem cell (e). Data represent average expression relative to NC control ± SEM; *p < 0.05, **p < 0.01, ***p < 0.001, two-side unpaired t-test; †p < 0.05, ††p < 0.01, Mann-Whitney test; 12 to 18 replicates for n = 5 non-celiac and n = 5 active celiac organoids. (f–h) Gene expression assessed by qRT-PCR in human duodenal biopsies of non-celiac (NC, n = 6–11), celiac patients with active disease (CD-A, n = 17), and celiac patients in remission following a gluten-free diet (CD-GF, n = 5–6) to validate the organoid model. Data represent average expression relative to NC ± SEM. *p < 0.05, **p < 0.01, ***p < 0.001, Mann-Whitney test.