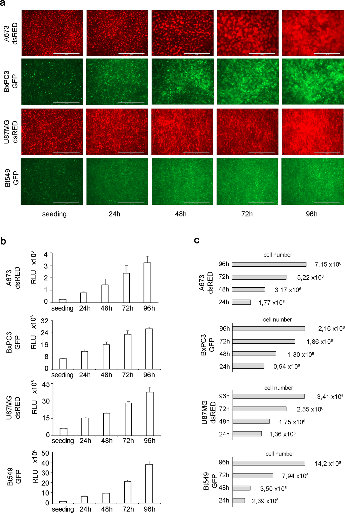
Figure 2

Cell growth in VITVO. (a) In VITVO tumor growth monitoring under a fluorescence microscope. Scale bar 1,000 μm. (b) In VITVO cell viability monitoring using Real Time GLO (Promega). Real Time GLO was added at 1X concentration at seeding, at 24 h and 48 h for A673 dsRED, U87MG dsRED and Bt549 GFP, while it was added at 2X concentration for the 72 h and 96 h time points. For BxPC3 GFP, Real Time GLO was added 1X concentration at seeding and at 24 h, and 2X concentration at 48 h/72 h/96 h. All measurements were performed in triplicate and data are expressed as means ± standard deviation (SD) (c) Estimation of tumor cells number in VITVO based on relative light units (RLU; cell number = measured RLU*cell number at seeding/RLU at seeding).