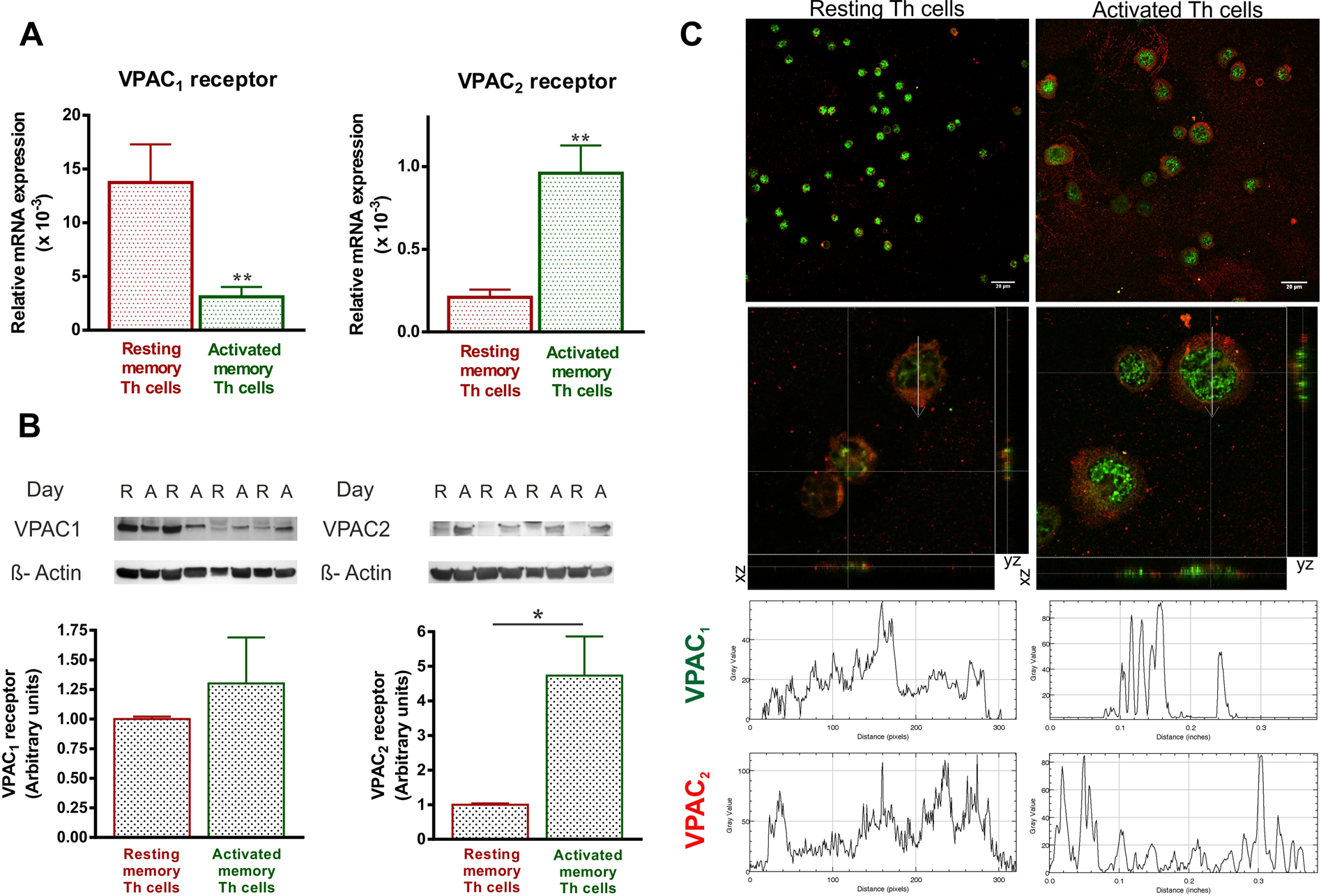
Figure 8

Changes in the expression pattern and cellular localization of VPAC receptors in EA patients. (A) mRNA expression of VPAC1 and VPAC2 receptors was determined by real-time PCR analysis in resting and seven days activated Th cells from EA patients. Results are expressed as relative mRNA levels (normalized to ACTB mRNA levels, 2−∆Ct). The mean ± SEM of triplicate determination of seven EA patients are shown (**p < 0.01). (B) Protein levels of VPAC1 and VPAC2 receptors in lysates of resting and seven days activated memory Th cells from EA patients were measured by Western blotting. β-actin protein levels were determined as a loading control. Protein bands were analyzed by densitometric analysis and normalized against the intensity of β-actin. Results represent the mean ± SEM of five different EA patients (*p < 0.05). (C) Immunofluorescence analysis on resting (left side) and seven days activated Th cells (right side) using specific antibodies for VPAC1 (Alexa Fluor 488, green), and VPAC2 receptors (Alexa Fluor 594, red). Upper: Fluorescence was examined on Leica SP2 AOBS confocal microscope (63X). Original scale bars, 20 µm. Medium: Orthogonal projections of magnified 63x images (3,17x zoom). In the lower side: XZ plane; in the right side: YZ plane. Lower: Representative graphs of intensity profiles plotted as a function of distance (measured in pixels) versus intensity (measured in gray-scale values). Results are representative of five different EA patients.