Figure 5
From: Analysis of extracellular vesicles generated from monocytes under conditions of lytic cell death

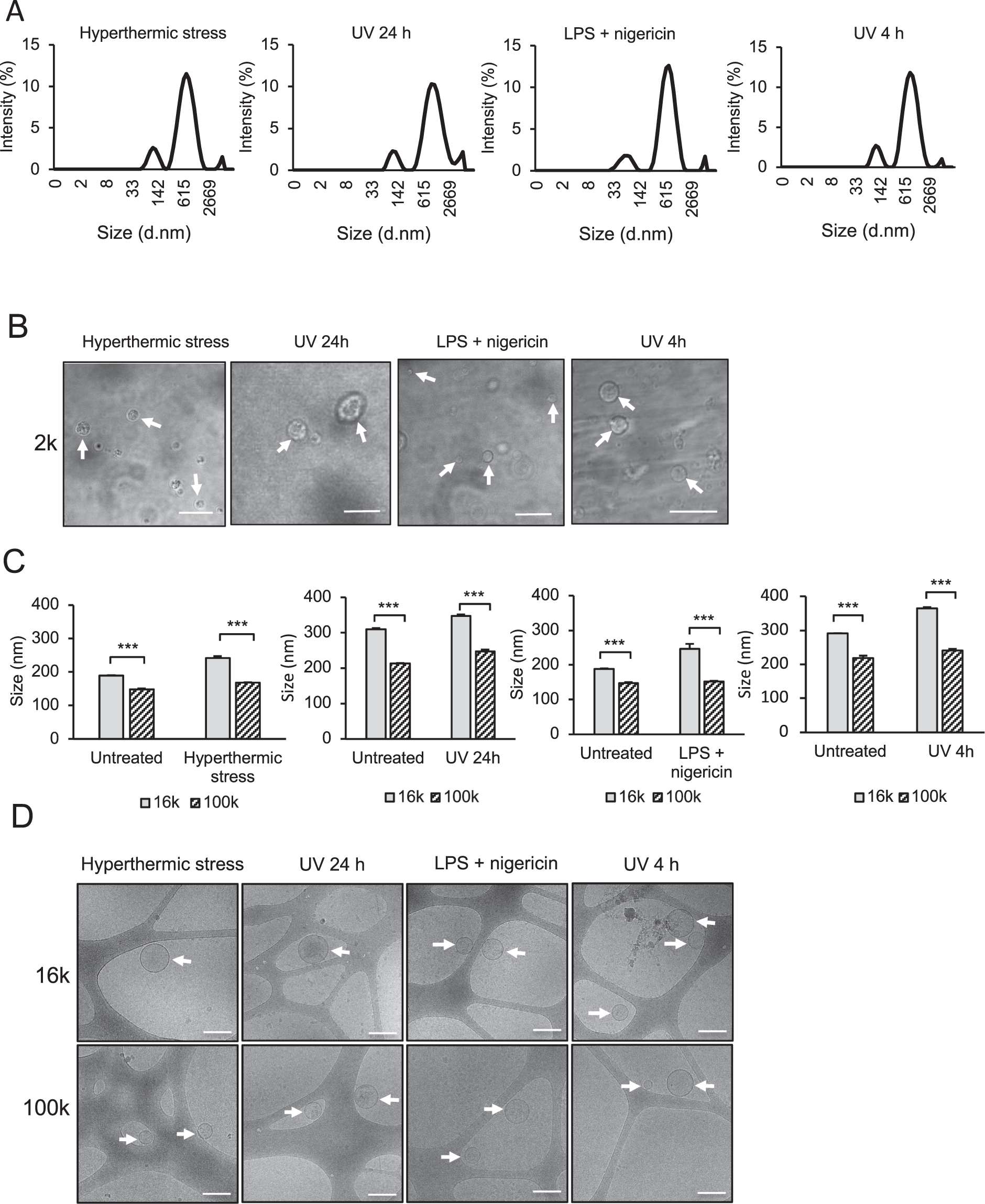
EVs released by THP-1 cells under conditions of membrane-lytic cell death are heterogeneous in size. (A) Representative size distribution by intensity histograms of EVs isolated from cell-free supernatants via 2 k centrifugation, as determined DLS, where x axis represents particle size distribution in nm (d.nm) and y axis represents intensity distribution of light scattering by particles in solution (Intensity %) (B) CLSM DIC images depict EVs isolated from 2 k pellets, indicated by white arrows. Scale bars = 10 μm. (C) NTA analysis of mean particle size of THP-1-derived EVs from 16 k and 100 k pellets. (D) CryoEM images depict EVs isolated following 16 k and 100 k centrifugation, indicated by white arrows. Scalebars = 200 nm. In (C), unpaired, two-tailed student t-tests were performed, ***P < 0.001. Error bars = S.E.M. (N = 3). Data in (A–C) are representative of three independent experiments.