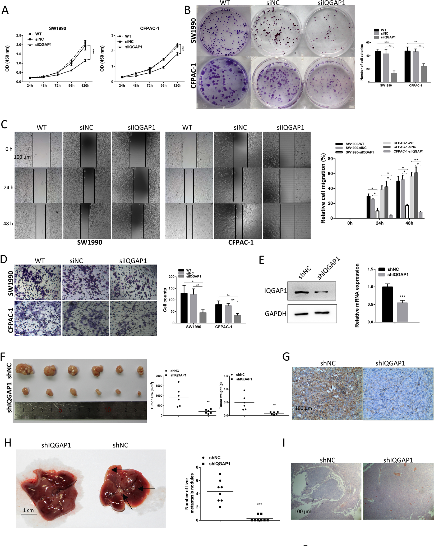
Figure 3

Knockdown of IQGAP1 inhibits the proliferation, migration and invasion of PC cells. Knockdown of IQGAP1 inhibits cell growth, as determined by CCK-8 (A) and colony formation assays (B). (C) Representative images of wound healing by IQGAP1 knockdown (siRNA), control (siNC) and wild-type (WT) cells were photographed at 0, 24 and 48 hours after scraping. (D) Cell migration was measured by transwell assays. Number of migrated cells was exhibited as the mean ± SD of three randomly chosen visual fields from three independent experiments. (E) Western blotting and qRT-PCR were used to confirm the stable interference of IQGAP1 expression. (F) Gross observation of xenograft tumor size. Volume and weight of tumors derived from nude mouse models following IQGAP1 downregulation by shRNA were decreased in vivo. (G) Xenograft tumor tissues were stained with anti-IQGAP1 antibody by IHC. (H) Liver metastatic nodules (black arrow) were evaluated approximately 3 months postinjection (n = 8 per group). (I) Representative results of H&E staining of metastatic nodules in the liver. *P < 0.05, **P < 0.01, and ***P < 0.001. Uncropped western blots are shown in Supplementary Fig. 2.