Figure 3
From: Comb-rooted multi-channel synthesis of ultra-narrow optical frequencies of few Hz linewidth

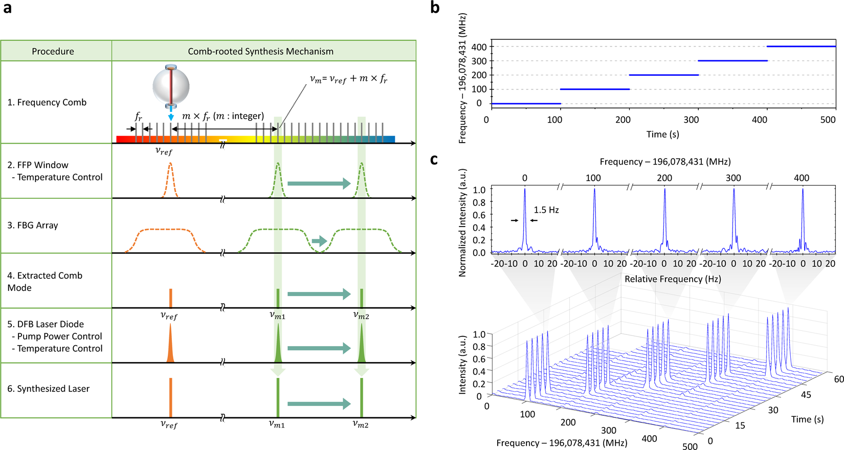
Optical frequency synthesis. (a) Optical frequency tuning process. (b) A sequence of optical frequencies synthesized with a 100-MHz step increase consecutively from an initial frequency of 196,078,431.000 MHz (gate time: 100 ms). (c) Time traces of optical spectral and linewidth profiles (RBW: 1 Hz). Abbreviations are; FFP: fiber Fabry-Perot filter, FBG: fiber Bragg grating, DFB LD: Distributed feedback laser diode.