Figure 8
From: Metabolic profiling of natural and cultured Cordyceps by NMR spectroscopy

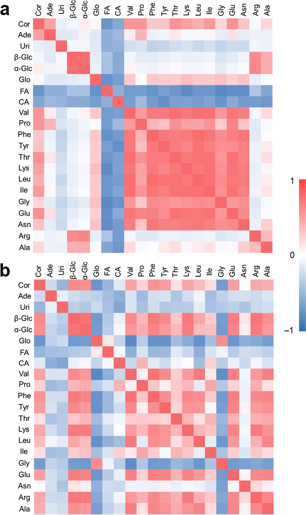
Correlation heatmaps among 21 compounds of the cultured C. militaris samples during (a) cultivation process 1 and (b) cultivation process 2. Abbreviations are the same as those in Fig. 1.