Figure 2
From: Differential Immune Activation in Fetal Macrophage Populations

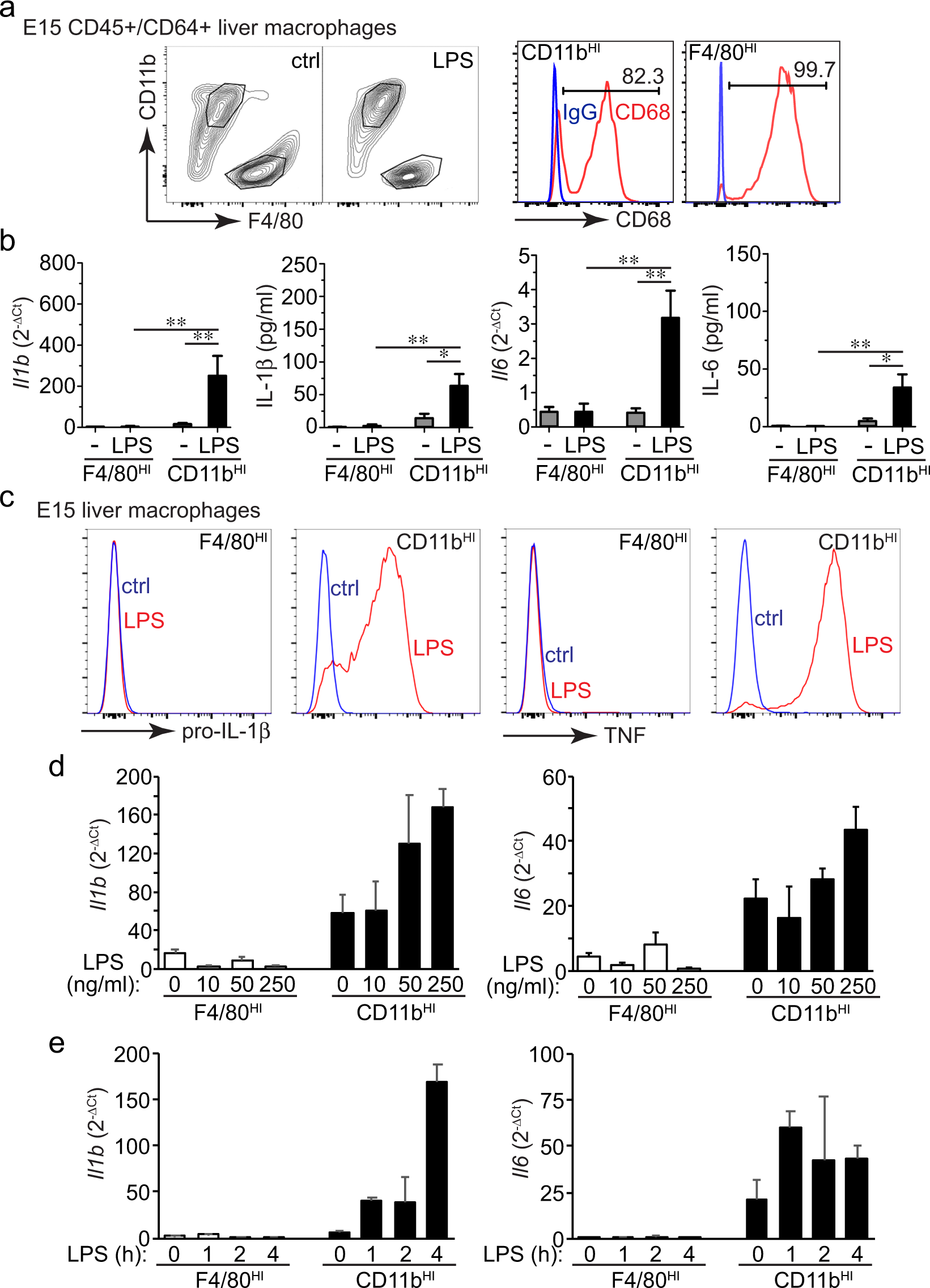
Differential response to LPS between fetal liver macrophage populations. (a) E15 fetal mouse livers contain both CD11bHI and F4/80HI macrophage populations that also express CD68 (red). Isotype control IgG staining is included as a control (blue) and the percentage of cells expressing CD68 is indicated. (b) In sorted CD11bHI macrophages from E15 liver, LPS increased IL-1β and IL-6 gene expression and cytokine release into the media. However, LPS did not increase expression or release in F4/80HI macrophages. (+/− s.e.m.; *P < 0.05, **P < 0.01, n = 4–7). (c) Intracellular immunostaining and FACS analysis only detected pro-IL-1β and TNF in CD11bHI macrophages. F4/80HI cells did not express either cytokine, even following LPS treatment. Data shown are from a single experiment representative of three independent experiments. (d) Dose response data measuring Il1b and Il6 expression by real time PCR in CD11bHI and F4/80HI macrophage populations treated for 4 h with 0, 10 ng/ml, 50 ng/ml, or 250 ng/ml LPS (n = 3). (e) Time course of the LPS response (250 ng/ml) in both CD11bHI and F4/80HI macrophage populations (n = 3).