Figure 2
From: Engineering of anti-human interleukin-4 receptor alpha antibodies with potent antagonistic activity

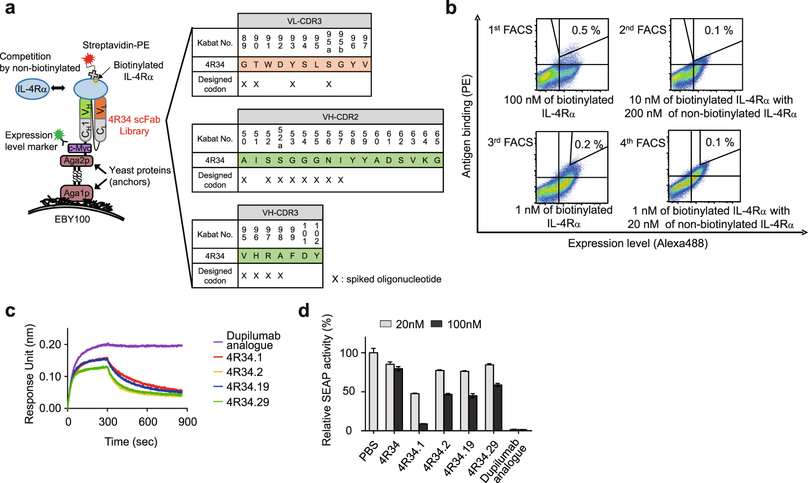
Affinity maturation of 4 R34 and characterization of the isolated clones. (a) Scheme of library construction and screening of 4R34 in the format of scFab using yeast surface display technology. The indicated residues in VL-CDR3, VH-CDR2, and VH-CDR3, highlighted by “X,” were randomly mutated, while maintaining the original amino acids at each residue of 4R34 at a frequency of approximately 50%, using designed spiked oligonucleotides. Numbering is according to the Kabat definition. (b) Flow cytometric analysis of antigen binding and expression levels of 4R34-based scFab yeast library in each round screening by FACS. The screening conditions of antigen and sorting gate used in each round are indicated. (c) Comparison of association and dissociation of soluble IL-4Rα antigen at 10 nM to immobilized anti-IL-4Rα antibodies (Abs), as measured by bio‐layer interferometry. (d) IL-4Rα-blocking activity of the indicated Abs, as determined by SEAP secretion levels from HEK-BlueTM IL-4/IL-13 cells after stimulation with rhIL-4 (100 pM) in the presence of the Abs (20 and 100 nM) for 24 h. Data are presented as percentage (mean ± SD (n = 3)) in SEAP levels relative to PBS-treated samples.