Figure 3
From: Engineering of anti-human interleukin-4 receptor alpha antibodies with potent antagonistic activity

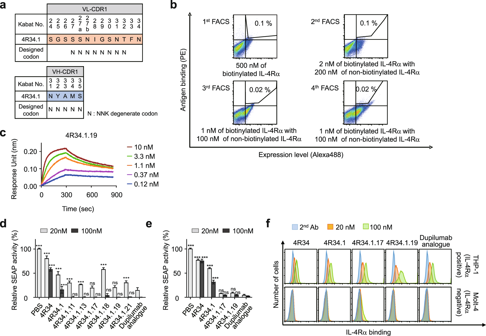
Engineering and characterization of 4 R34.1.19. (a) Library construction scheme of 4 R34.1, where the indicated residues in the VL-CDR1 and VH-CDR1 were randomized with NNK degenerate codon that encodes all 20 amino acids. (b) Flow cytometric analysis of antigen binding and expression levels of 4 R34.1-based scFab yeast library in each round screening by FACS. The screening conditions of antigen and sorting gate used in each round are indicated. (c) Binding isotherms of the immobilized anti-IL-4Rα Ab 4R34.1.19 to soluble antigen IL-4Rα, measured by bio‐layer interferometry. The concentrations of IL-4Rα analysed are indicated (colored). (d,e) IL-4Rα blocking activity of the indicated Abs, as determined by SEAP levels from HEK-BlueTM IL-4/IL-13 cells after stimulation with rhIL-4 (100 pM) (d) or rhIL-13 (1 nM) (e) in the presence of the Abs (20 and 100 nM) for 24 h. Data are presented as percentage (mean ± SD (n = 3)) in SEAP levels relative to phosphate buffer saline (PBS)-treated samples. Statistical analysis was performed using a two-way ANOVA followed by the Newman-Keuls post-test. *P < 0.05, **P < 0.01, ***P < 0.001; ns, not significant versus dupilumab analogue. (f) Binding specificity of the indicated Abs (20 and 100 nM) for cell surface expressed IL-4Rα, as analysed in IL-4Rα-expressing THP-1 cells and IL-4Rα-deficient Molt-4 cells by flow cytometry. Representative histograms from three independent experiments are shown.