Figure 8
From: Plasmodium pseudo-Tyrosine Kinase-like binds PP1 and SERA5 and is exported to host erythrocytes

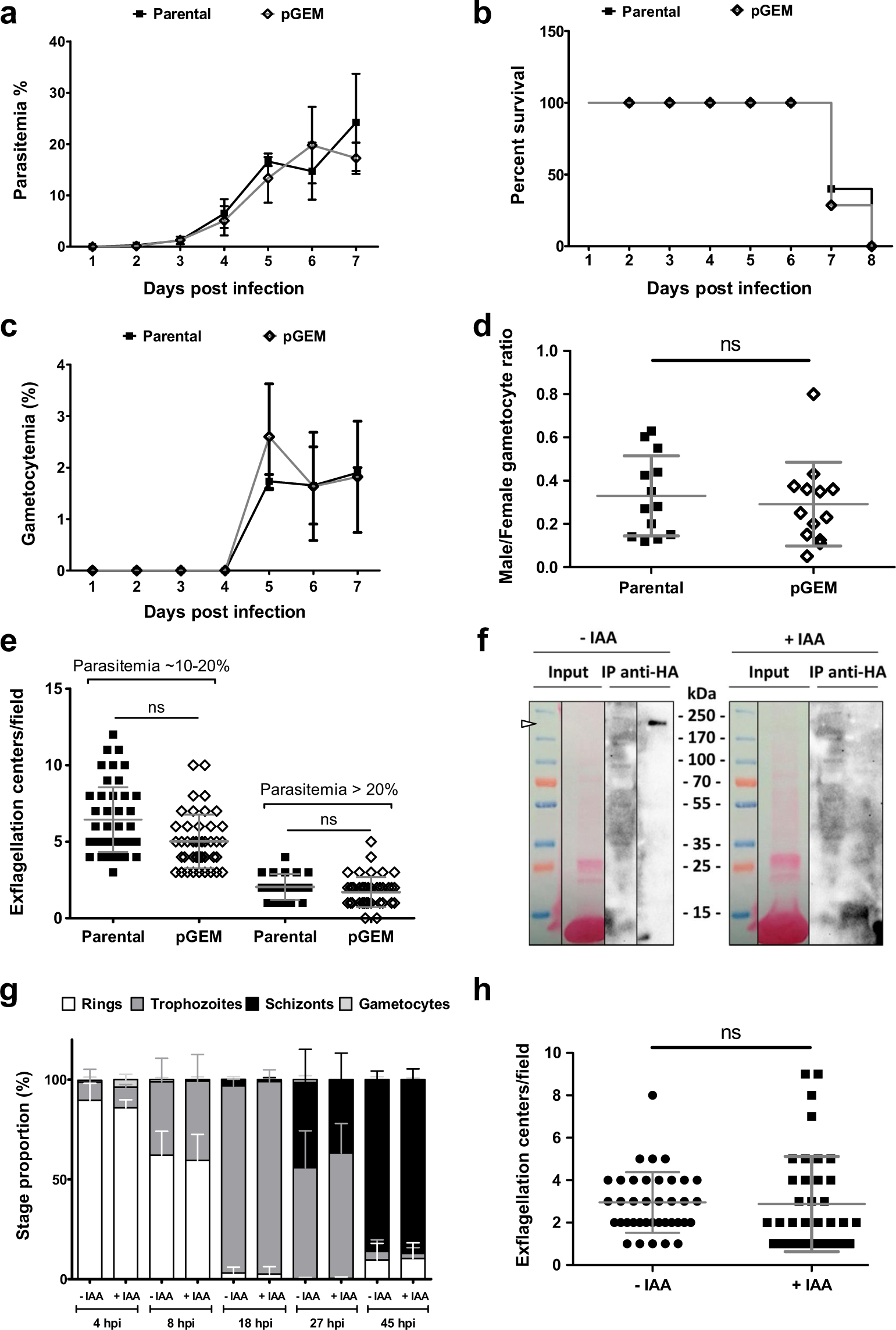
PbpTKL is dispensable for intra-erythrocytic cycle completion, gametocyte emergence and male gametocyte exflagellation. (a–e) Data collected using mice infected either with the wild-type PbGFP strain (parental) or the PbGEM-342364-transfected strain (pGEM) – 106 parasites/mouse, seven mice per group. (a) Knocking out PbpTKL does not impact parasitemia. Parasitemia follow-up in mice infected either with the parental or pGEM P. berghei parasites (mean ± SD). (b) Knocking out PbpTKL does not improve mouse survival. Percent survival of mice infected with either parental or pGEM P. berghei parasites. (c) Knocking out PbpTKL does not affect gametocyte emergence. Gametocytemia follow-up in mice infected with either with the parental or pGEM P. berghei parasites (mean ± SEM). (d) Knocking out PbpTKL does not affect male/female gametocyte ratio. Male/female ratios were evaluated in mice infected either with the parental or pGEM P. berghei parasites (data points and means ± SD are shown). (e) Knocking out PbpTKL does not affect male gametocyte exflagellation. Exflagellation center numbers were assayed for parental and pGEM parasites at a parasitemia of 10–20% and > 20% (data points and means ± SD are shown). (f–h) Data collected using cloned pG230 P. berghei parasites expressing PbpTKL-AID-HA, after incubation with or without the auxin 3-idoleacetic acid (IAA). (f) PbpTKL-AID-HA is degraded in vitro in the presence of IAA. PbpTKL-AID-HA parasites were incubated either with (+IAA) or without IAA (−IAA). After total lysis of incubated parasites, immunoprecipitation assays (IP) were performed using anti-HA agarose beads. PbpTKL-AID-HA was detected by western blot (WB) using anti-HA antibodies. Uncropped blots are available in the Supplementary Information. (g) Inducible knockdown of PbpTKL does not prevent completion of the intra-erythrocytic cycle. In vitro follow-up of PbpTKL-AID-HA parasite stages after synchronized infection in mice (five per group) – parasites were cultured in the presence (+IAA) or absence (−IAA) of IAA, hpi = hours post-intravenous injection of Nycodenz-enriched schizonts (mean ± SD). (h) Inducible knockdown of PbpTKL does not affect male gametocyte exflagellation. Exflagellation centers were assayed for PbpTKL-AID-HA parasites after incubation with (+IAA) or without IAA (−IAA) (mean ± SD). ns, no significant difference.