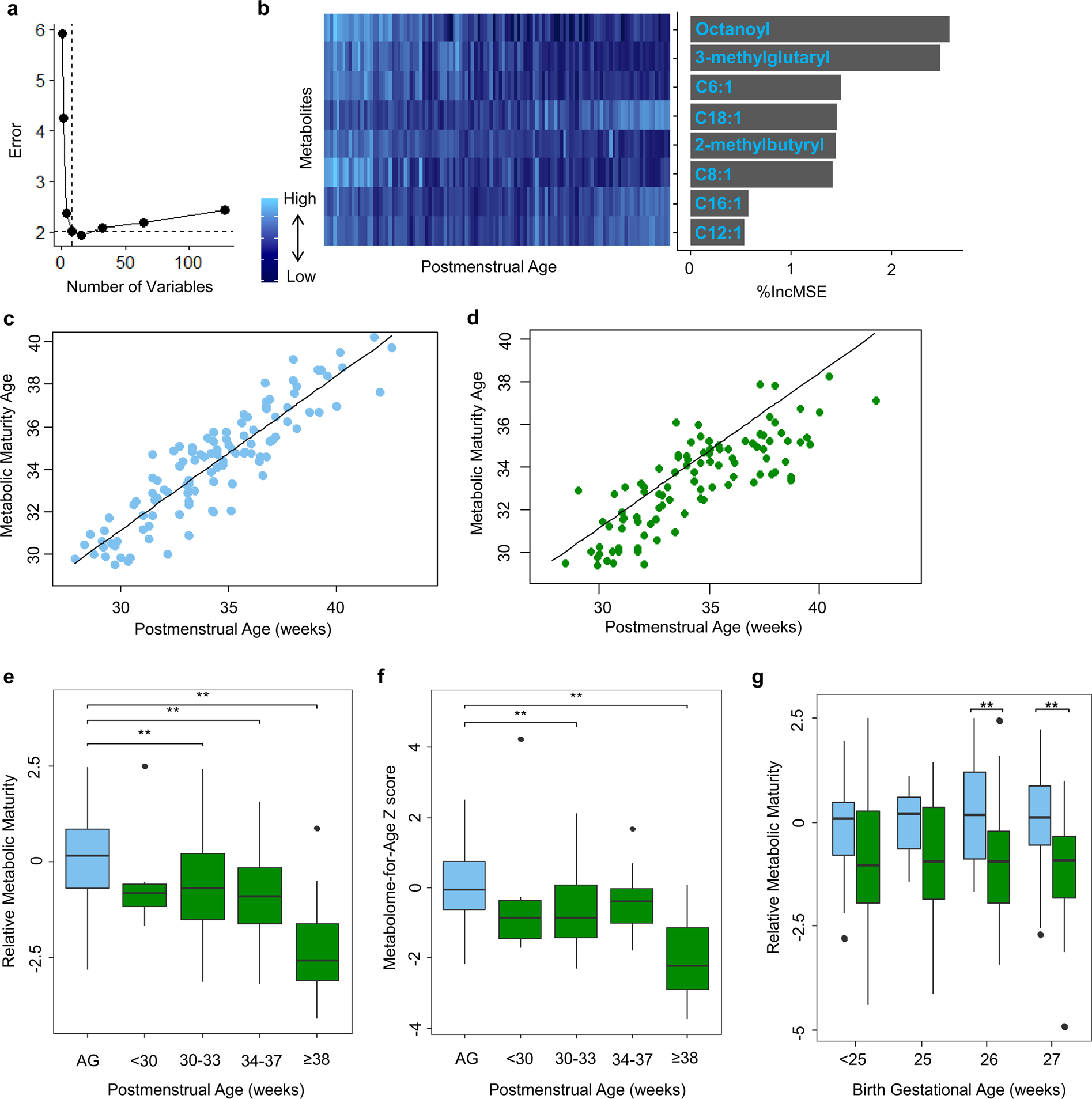
Figure 3

Maturation of the metabolome. An 8-feature random forest regression model was constructed using acylcarnitine profiles of infants with appropriate growth. (a) The number of features was selected by cross-validation. (b) Heatmap of the 8 metabolites included in the model over time, ranked in order of importance in the model by the percent difference in mean squared error (%IncMSE). (c) Metabolic maturity age increased with postmenstrual age in the appropriate growth infants. (d) The model was then applied to infants with growth failure. The metabolic maturity age of many of the infants with growth failure fell below the spline derived from infants with appropriate growth in both the primary analysis of the full 58 infant cohort and the secondary analysis of infants without sepsis, necrotizing enterocolitis, or intestinal perforation (shown). (e) Relative metabolic maturity and metabolome-for-age Z scores were significantly lower in growth failure (green) than in appropriate growth (blue), both when including all infants and when including only infants without sepsis, necrotizing enterocolitis, or intestinal perforation (shown). (g) Relative metabolic maturity was lower among infants with growth failure (green) than infants with appropriate growth across birth gestational age strata (blue); the difference between groups was statistically significant among infants born at 26 weeks and 27 weeks of gestation. **p < 0.05, as determined by the pairwise Wilcoxon rank sum tests with Benjamini-Hochberg adjustment. AG, appropriate growth.