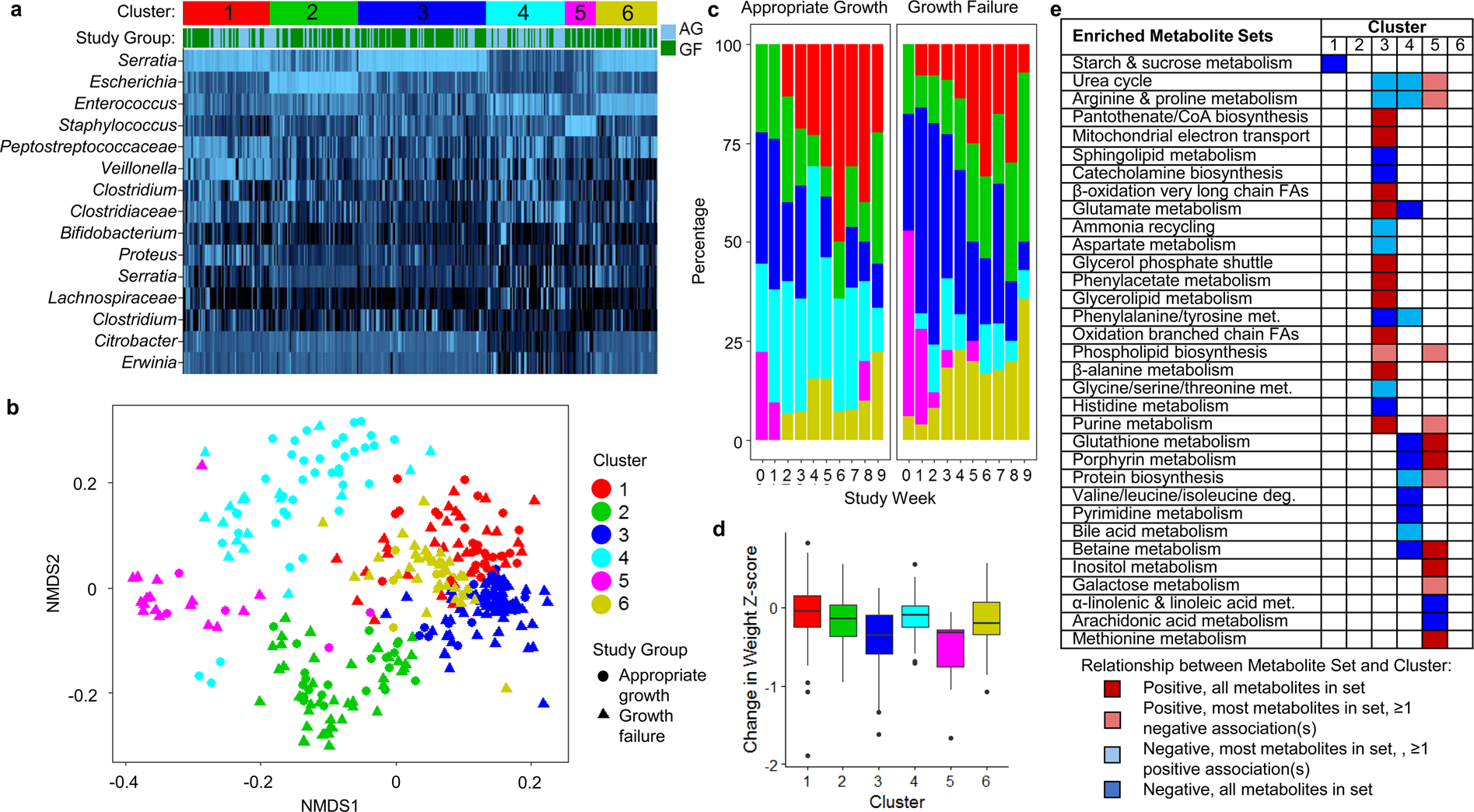
Figure 4

Microbiota clusters. (a) Relative abundance of the top 15 OTUs in the 6 clusters. (b) Non-metric multidimensional scaling (NMDS) plot of clusters. (c) The distribution of clusters by growth group and time. (d) Change in weight z-scores between consecutive samples. Clusters 3 and 5 were associated with significantly greater weight z-score reductions than samples in clusters 1, 2, 4, and 6. (e) Metabolite sets enriched in clusters. AG, appropriate growth; deg., degradation; FAs, fatty acids; GF, growth failure; met., metabolism.