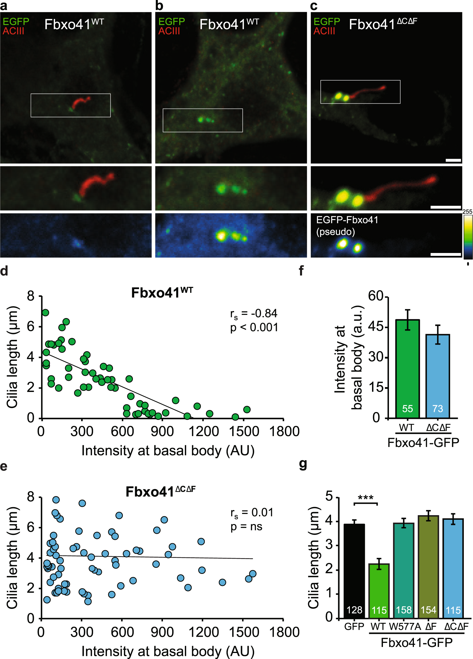
Figure 4

Cilia length inversely correlates with centriolar Fbxo41 levels and requires a functional F-box domain. (a–c) Primary hippocampal neurons were infected with the indicated constructs at DIV1, fixed at DIV15, and immunostained with GFP (green), ACIII (red) and MAP2 (blue) antibodies. Fbxo41WT, but not Fbxo41ΔCΔF mutant levels at centrosome correlate with cilia length: (a) neuron with low Fbxo41WT expression (green) and long cilia (red), (b) neuron with high Fbxo41WT expression and small/no cilia, and (c) neuron with high expression of Fbxo41ΔCΔF mutant and a long cilium. The bottom panel is a pseudo color image of EGFP-Fbxo41 to emphasize the difference in Fbxo41 expression. Calibration bar illustrates color-coded signal intensity. Scale bars, 2 μm. (d) Cilia length inversely correlates with centriolar Fbxo41 levels. Scatterplot displays the relationship between Fbxo41WT intensity at the centrioles and cilia length. Each dot represents a single measurement from an individual neuron (n = 55 cells). The black line shows a linear fit through the data. Inset displays the Spearman correlation coefficient (rs) and significance (p-value). (e) Cilia length does not correlate with centriolar Fbxo41ΔCΔF levels. Scatterplot displays the lack of relationship between Fbxo41ΔCΔF intensity at the centrioles and cilia length. Each dot represents a single measurement from an individual neuron (n = 73 cells). The black line shows a linear fit through the data. Inset displays the Spearman correlation coefficient (rs) and significance (p-value). (f) Similar mean centriolar intensity between neurons infected with Fbxo41WT or Fbxo41 ΔCΔF. Data from (d,e). Mann-Whitney Test, p = 0.155. (g) Cilia length was reduced by Fbxo41WT, but not by Fbxo41 with a deleted or mutated F-box domain. Kruskal-Wallis Test, *** p < 0.001. Data was pooled from two independent experiments. Data are represented as mean ± SEM.