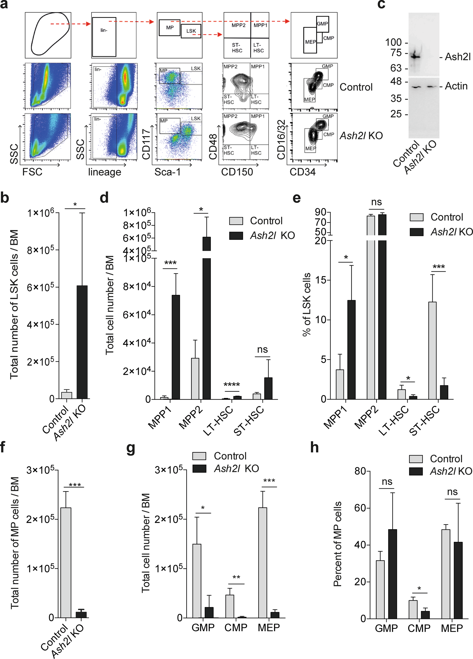
Figure 3

Accumulation of LSK cells upon the loss of Ash2l. (a) Scheme of the gating strategy (top row) and one representative example of BM cells from a control and an Ash2l KO mouse. (b) Number of LSK cells per BM from control (n = 3) and KO (n = 6) mice. (c) Western blot of 1.5 × 105 LSK cells from a control and a KO mouse. (d,e) Number and percentage of different LSK cell sub-populations per BM from control (n = 3) and KO (n = 5) mice. (f) Number of myeloid progenitors (MP) per BM from control and KO mice (n = 3 each). (g,h) Number and percentage of different MP cell sub-populations per BM (n = 3 each). GMP, granulocyte macrophage progenitors; CMP, common myeloid progenitors; MEP, megakaryocyte erythroid progenitors. (****p < 0.0001; ***p < 0.001; **p < 0.01; *p < 0.05; ns, not significant).