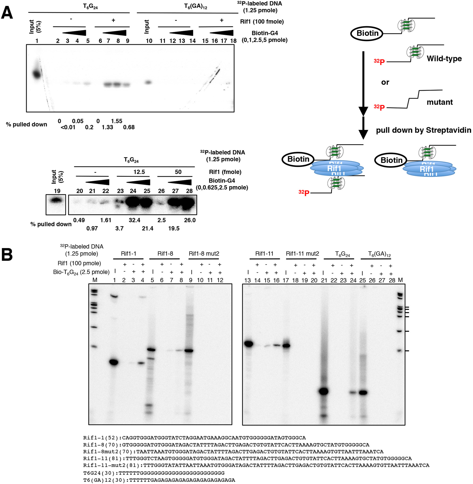
Figure 6

Rif1 can facilitate association of G4 DNA molecules. (A) Increasing amounts of biotin-labeled T6G24 DNA (denatured and renatured in 50 mM KCl and 40% PEG200; lanes 2, 6, 11 and 15, no biotin-labeled T6G24; lanes 3, 7, 12 and 16, 1 pmole; lanes 4, 8, 13 and 17, 2.5 pmole; lanes 5, 9, 14 and 18, 5 pmole) were mixed with 32P-labeled DNA templates (1.25 pmole [denatured and renatured in 50 mM KCl and 40% PEG200]; lanes 1–9, T6G24; lanes 10–18, T6[GA]12) in the presence (lanes 6–9 and 15–18) or absence (lanes 2–5 and 11–14) of Rif1 protein (100 fmole). Biotin-labeled DNA was pulled down by streptavidin beads, and washed with buffer containing 1 M NaCl before resuspended in formamide dye and boiling. Lanes 1 and 10, 5% of the input 32P DNA. Note that exactly same amount of 32P-labeled T6G24 and T6[GA]12 DNA was used. However, the extent of 32P end-labeling was four times less efficient with T6[GA]12 DNA than with T6G24 for some unknown reason. Lower panels show another set of experiments in which Biotin-labeled T6G24 (0, 0.625 and 2.5 pmole) was added in the presence or absence of Rif1 protein, as indicated in the figure. The pulled down materials were washed with binding buffer. Fractions of the pulled down materials relative to the input are indicated under each lane. The drawings (right) schematically represent the procedure of the experiments. (B) Pull-down of biotin-labeled T6G24 DNA (2.5 pmole) by streptavidin beads was conducted in the presence of various 32P-labeled DNA templates (1.25 pmole), as indicated. Rif1 protein (100 fmole) was also present, where indicated (+). The pulled down materials were washed with 1M NaCl before resuspended in formamide dye and boiling. I: 5% of the input 32P DNA. M: molecular weight marker (ϕX174 DNA digested by HaeIII). The ticks represent the sizes of 310, 271/281, 234, 194, 118 and 72 nt, from the top. In both (A,B), the pulled down 32P-labelled DNAs were analyzed on 12% PAGE containing 8M urea (in 0.5x TBE).