Figure 4
From: A Versatile, Portable Intravital Microscopy Platform for Studying Beta-cell Biology In Vivo

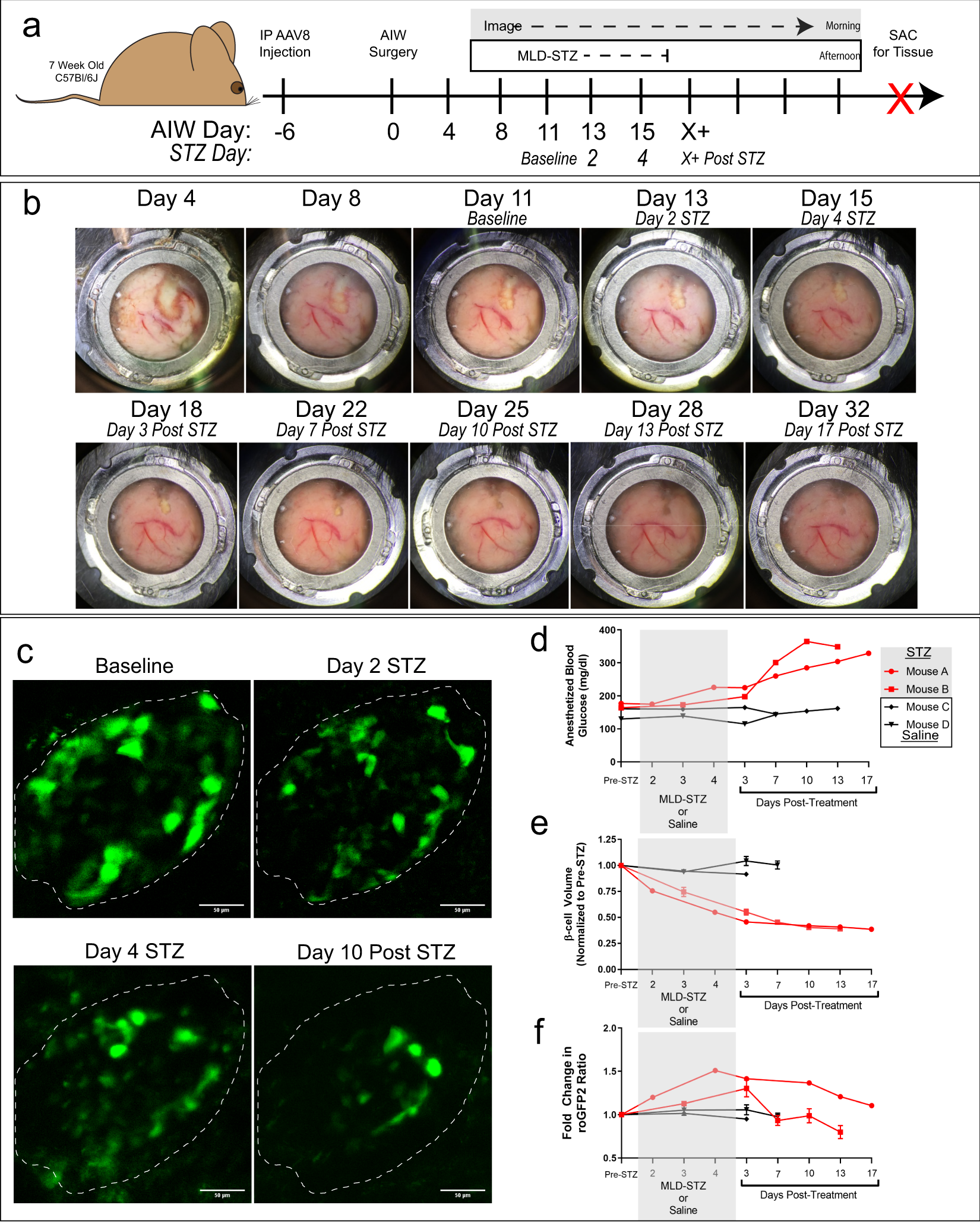
Longitudinal intravital studies of β-cell biology using an abdominal imaging window. (a) Schematic of AAV8-INS-Grx1-roGFP2, abdominal imaging window (AIW), and multi-low-dose streptozotocin (MLD-STZ; 55 mg/kg/day) experiment. Intraperitoneal injection of AAV8-packaged biosensor occurred 6 days prior to AIW surgery (day 0). Baseline images were collected in the morning of day 11 and STZ started in the afternoon of day 11. STZ continued for 5 days while imaging continued until the window integrity was compromised at Day 32. The pancreas was recovered and fixed for endpoint analyses. (b) Representative widefield images of the pancreas as seen through the AIW over time. Above each image are both the number of days post AIW implantation and the time point of the STZ challenge. (c) Representative projected images of the Grx1-roGFP2-labeled β-cell volume at baseline (Day 11), day 2 of STZ, day 4 of STZ, and day 10 post-STZ. The white dotted line indicates the perimeter of the Grx1-roGFP2-labeled islet volume at baseline. (d) Blood glucose readings collected 30 minutes after the start of anesthesia for each imaging session for STZ (red) and saline (black) treated mice. (e) Islet volume calculated for STZ (red) and saline (black) treated mice before, during, and after MLD-STZ challenge. (f) Grx1-roGFP2 ratiometric data collected from labeled β-cells using 800/900 nm 2-photon excitation before, during, and after in STZ (red) and saline (black) treated mice. For e and f, while the single line is representative of a mouse, 1–4 islets were imaged per mouse.