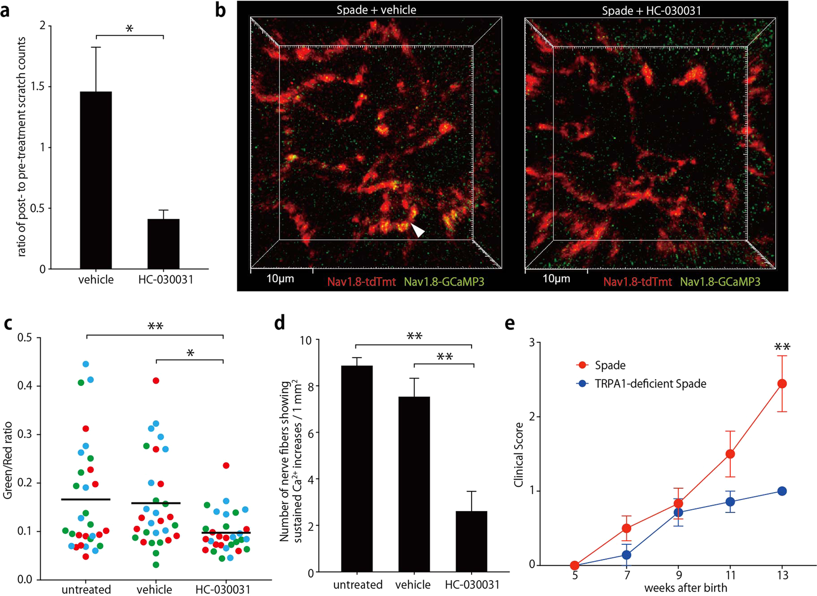
Figure 7

Inhibition of TRPA1 attenuates epidermal nerve Ca2+ increases and itch in Spade mice. (a) Ratio of ear scratch counts after to before topical treatment of the Spade ear skin with vehicle or HC-030031. (b) Intravital multiphoton images (16 μm projection depth) of the ear epidermis of Spade Nav1.8-tdTomato/GCaMP3 mice after treatment with vehicle or HC-030031. (c) Fluorescence intensity ratio of GCaMP3 to tdTomato. Shown are the data at the individual positions in the epidermal nerve fibers. Different colors of the data points indicate different mice in each group. (d) The area-normalized number of nerve fibers showing Ca2+ increases (fluorescence intensity ratio of GCaMP to tdTomato >0.15) sustained for at least 30 min. (e) Longitudinal analysis of the clinical score of the indicated mouse groups. The data are shown as the mean ± s.e.m. in (a) (n = 5), (d) (n = 3), and (e) (Spade: n = 7–12, TRPA1-deficient Spade: n = 5–7). *p < 0.05, **p < 0.01.