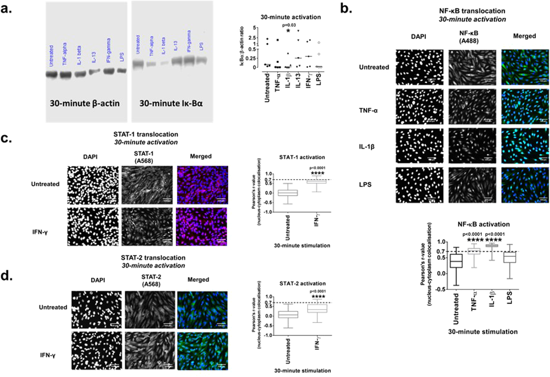
Figure 7

Western blotting for Iκ-Bα protein expression, 20x immunofluorescence images of ciGEnCs and diagrams of statistical analysis for NF-κB, STAT-1 and STAT-2 activation and nuclear translocation, after 30 minutes of stimulation with cytokines and LPS. (a) Representative image and graph of Iκ-Bα and beta-actin Western blots (blots have been cropped), following 30-minute stimulation. Data presented as (Mean +/− SEM) in ratio diagrams are analysed using Friedman test with Dunn’s post-hoc test, *P < 0.05 vs untreated. (b) Treatments of ciGEnCs with TNF-α, IL-1β and LPS for 30 minutes for NF-κB nuclear translocation. (c) Treatments of ciGEnCs with IFN-γ for 30 minutes for STAT-1 nuclear translocation. (d) Treatments of ciGEnCs with IFN-γ for 30 minutes for STAT-2 nuclear translocation. Data (r-values for nuclear co-localisation of DAPI and A488 or A568 for each treatment group) representative of three similar experimental repeats are presented as box and whisker plots and are analysed using Kruskal-Wallis test with Dunn’s post-hoc test. ****P < 0.0001 vs untreated. Scale bars: 100 μm.