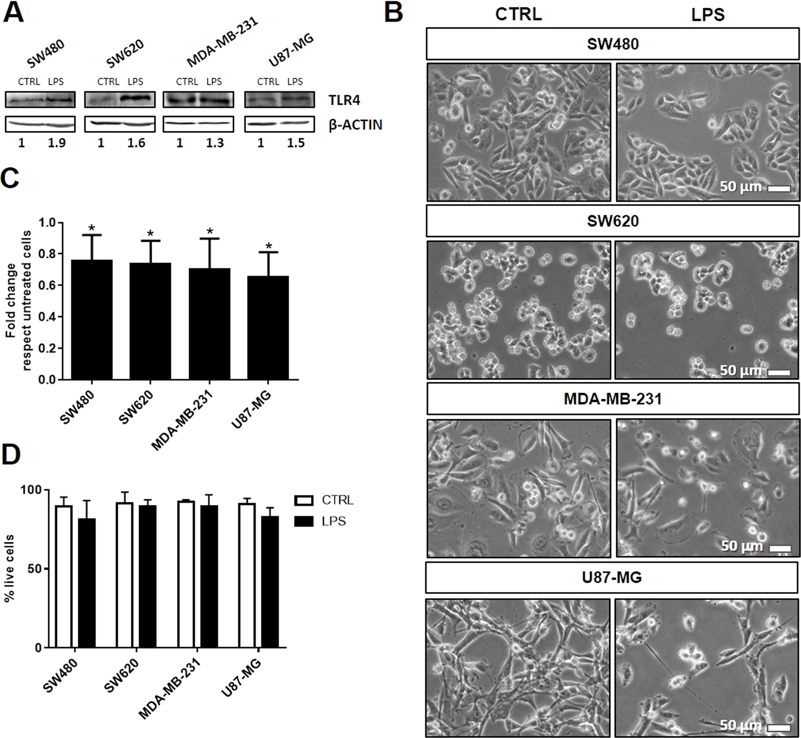
Figure 1

Activation of TLR4 by LPS inhibits proliferation of tumor cells. (A) Expression of TLR4 and β-actin in cell homogenates by immunoblotting analysis. (B) The figure shows representative phase contrast images (scale bar 50 µm) of SW480, SW620, MDA-MB-231 and U87-MG cells incubated with LPS for 24 hours. (C,D) Cell proliferation and viability data are shown. They were determined by trypan blue exclusion assay. Data are shown as mean (n = 15) ± SD. *P < 0.05, compared to untreated cells.