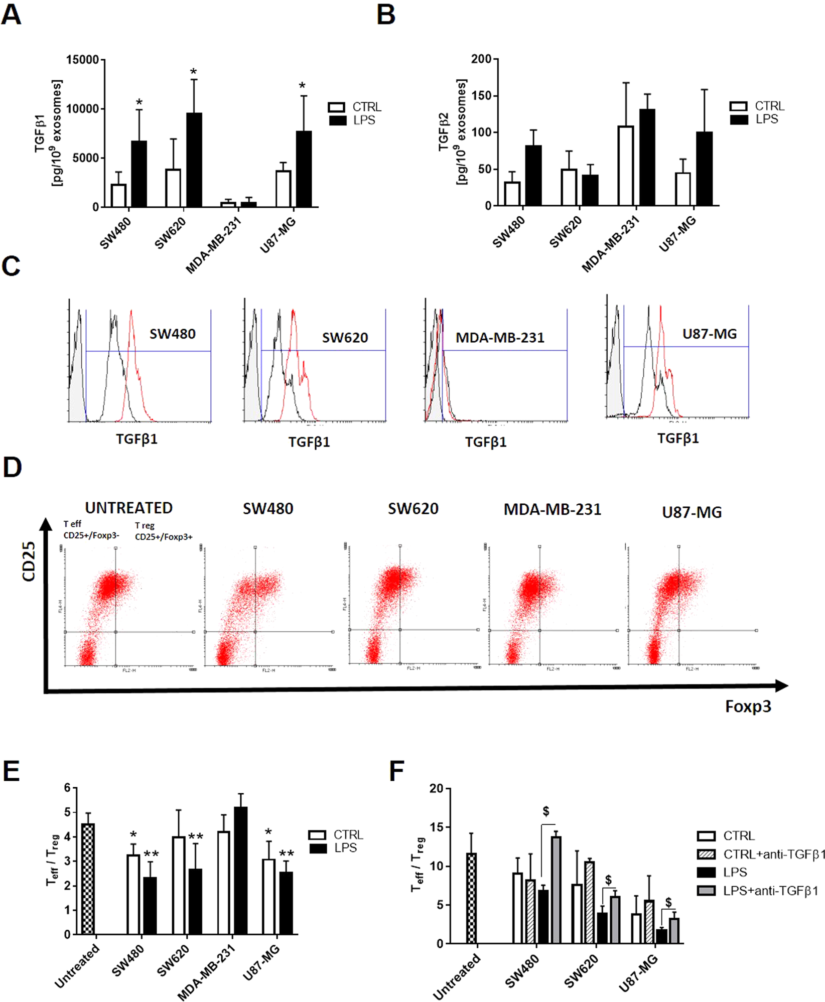
Figure 6

Expression of TGFβ on the surface of exosomes and its effect on regulatory T cells expansion. The expression of TGFβ1 (A) and TGFβ2 (B) on the surface of exosomes were evaluated using the TGF-β Magnetic Luminex Performance Assay on exosomes released by unstimulated (CTRL, white column) o LPS-activated tumor cells (LPS, black column). Data are shown as mean (n = 8) ± SD. *Difference with exosomes released by unstimulated tumor cells, P < 0.05. (B) Exosomes were coupled to ExoFlow beads, stained with monoclonal antibodies against TGFβ1 and analyzed by FACS. Representative plots of the FACS analyses for staining of control (black line) and of LPS-derived exosomes (red line) are shown. (D–F) CD4+ T cells, isolated from PBMCs by negative selection, were stimulated with anti-CD3, anti-CD28 and IL-2 in the presence of exosomes released by unstimulated (CTRL, white column) o LPS-activated tumor cells (LPS, black column). The percentage of effector (CD4+/CD25−/FoxP3−) or regulatory T cells (CD4+/CD25+/FoxP3+) was determined by fluorescence activated flow cytometry (FACS) on day 4. Representative plots for CD25 and Foxp3 staining are shown and histograms represent the ratio between the percentage of effector and regulatory T cells (Teff/Treg). In a separate set of experiments, exosomes were pre-treated with neutralizing anti-TGFβ1 antibody. Data are shown as mean (n = 6) ± SD. *difference with the untreated cells, P < 0.05; **difference with untreated cells, P < 0.005, $difference with exosomes treated cells released by LPS-activated cells.