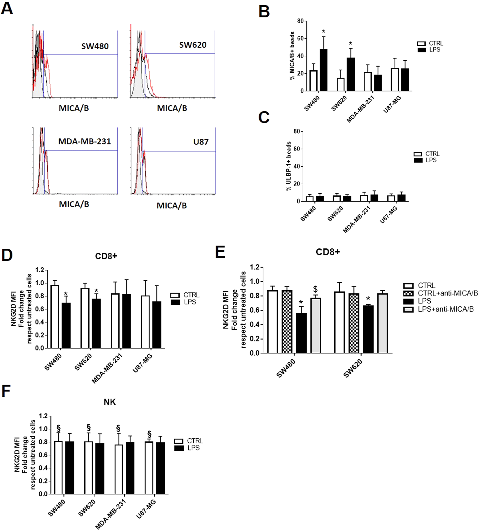
Figure 7

Expression of NKG2D ligands on the surface of exosomes and modulation of NKG2D expression on NK and CD8+ T cells. Exosomes were coupled to ExoFlow beads, stained with monoclonal antibodies either against MICA/B or ULBP-1 and analyzed by FACS. (A) Representative plots of the FACS analyses for MICA/B staining of control (black line) and of LPS-derived exosomes (red line) are shown. The histograms represent the percentages of MICA/B- (B) and ULBP-1 (C) -positive beads bound to the exosomes released by unstimulated (CTRL, white column) o LPS-activated cells (LPS, black column). Data are shown as mean (n = 6); bars, SD; *difference with exosomes released by unstimulated tumor cells, P < 0.05. PBMCs or isolated CD16+ CD56+ NK cells were treated for 24 hours with exosomes released by unstimulated (CTRL, white column) o LPS-activated tumor cells (LPS, black column). In a separate set of experiments, exosomes were pre-treated with neutralizing anti-MICA/B antibody (E). Expression of NKG2D by CD8+ (D,E) and NK cells (F) was analyzed by FACS. Data are shown as mean (n = 6); bars, SD; §difference with untreated cells; *difference with cells treated with exosomes released by unstimulated tumor cells, P < 0.05, $difference with exosomes treated cells released by LPS-activated cells, P < 0.05.