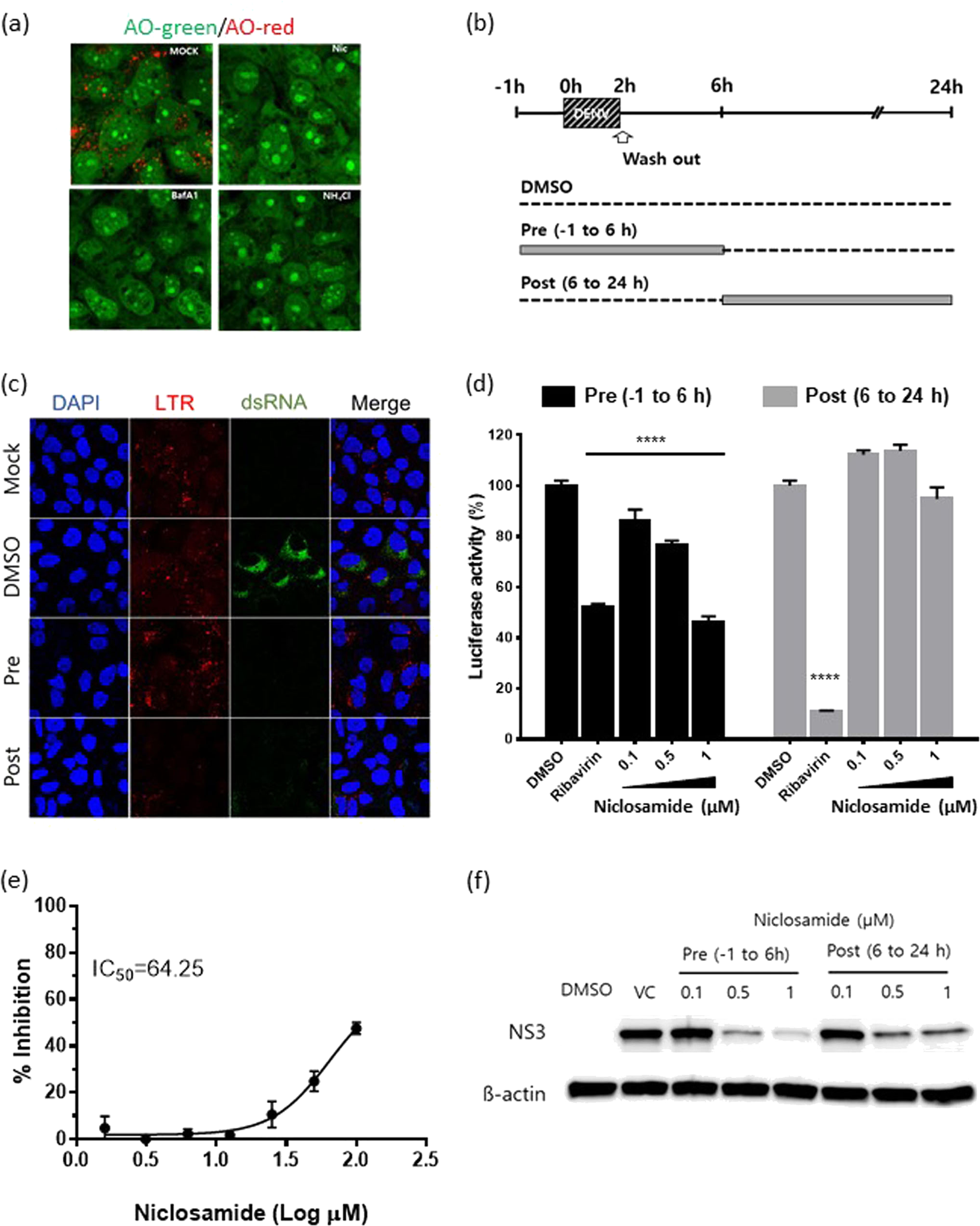
Figure 3

Antiviral activity of niclosamide is associated with neutralization of endosomal pH. (a) Representative ratiometric live cell image of AO staining showing acidic compartments (red) in cells treated with niclosamide, BafA1 or NH4Cl. (b) Schematic representation of the time-of-addition experiment. (c) Representative immunofluorescence staining images of acidic compartments with LysoTracker (LTR, red) probe and viral dsRNA (green) in the presence of niclosamide at different time points. (d) Luciferase activity in BHK-D2-Rluc replicon cells treated with different concentrations of niclosamide at the indicated times. The data represent the means (±SD) of at least two independent experiments performed in duplicate. (e) Dose-response inhibition of in vitro DENV-2 NS2B-NS3 proteolytic activity by niclosamide. (f) Western blot analysis of DENV NS3 protein levels in lysates of infected cells that were treated with different concentrations of niclosamide at the indicated times. Immunoblot detection of β-actin is shown as a loading control. DMSO was used as the solvent control. Different probing is divided by white space. Uncropped images are presented in the supplemental material. VC; virus control. ****p < 0.0001 compared to DMSO control.