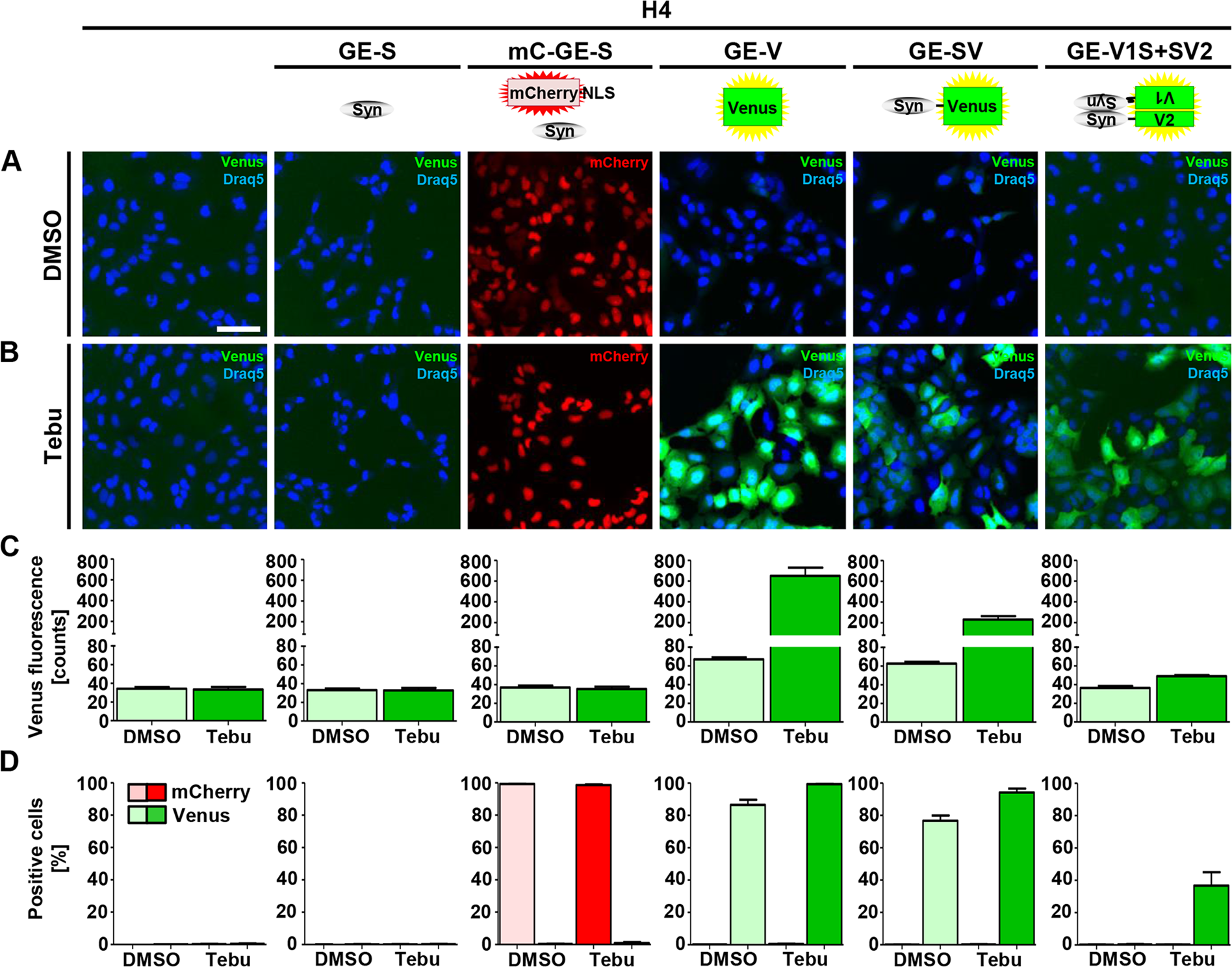
Figure 2

Induction of transgene expression in H4_GE cells. The generated H4_GE cell lines were incubated with 0.1% DMSO or 10 µM tebufenozide for 48 h and imaged using the Opera® system. Quantification was performed using the Acapella® software. Nuclei were stained with Draq5. (A) Representative fluorescence images of cells incubated with 0.1% DMSO. Scale bar is 100 µm and valid for all panels in A and B. (B) Representative fluorescence images of cells incubated with 10 µM tebufenozide. (C) Quantification of the mean cellular Venus fluorescence intensity of H4 cells. (D) Quantification of the fraction of Venus or mCherry-positive H4 cells. Bars in C and D show mean of 3 independent experiments; error bars show SEM.