Figure 2

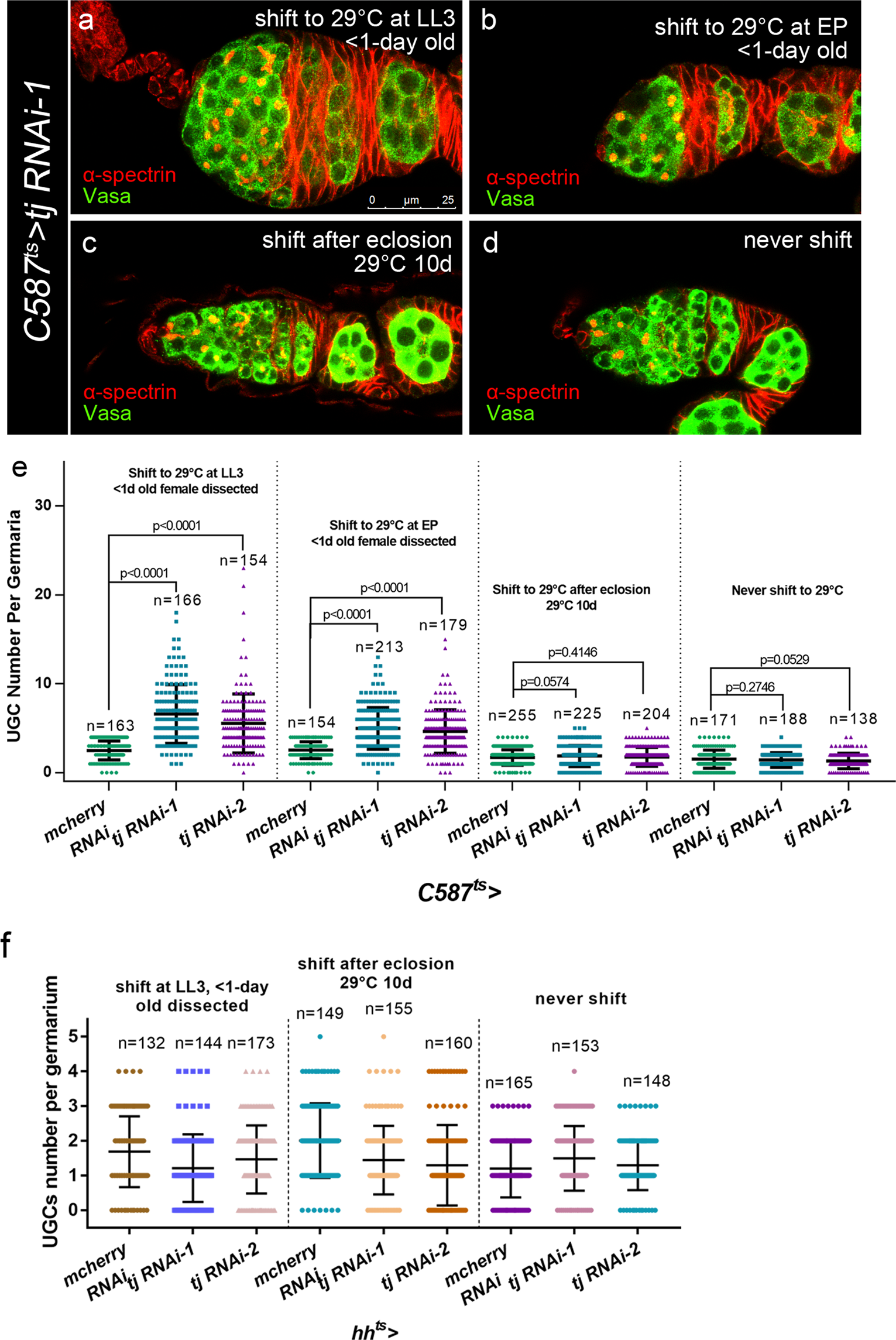
GSC progeny differentiation defects due to tj KD predominantly arise in EC lineage during pre-adult stage. (a–d) Germaria from C587ts > tj RNAi-1 flies are stained for α-spectrin (red), to mark spectrosomes and fusomes, Vasa (green), to mark germline. C587ts-driven other tj RNAi lines present similar phenotype. (a,b) Germaria from newly eclosed flies (<1-day old), which are raised at 18 °C up to LL3 (a) or EP stage (b) and then maintained at 29 °C till eclosion, display UGC accumulation. (c,d) Germaria from 10-day-old females, which are raised at 18 °C up to eclosion and then shifted to 29 °C (c) or still maintained at 18 °C (d), present normal procedure of germline differentiation. (e,f) Graph shows the UGC number in germaria of indicated genotypes. Error bars are shown as Means ± S.D. of each genotype. Scale bar is shown in panel (a). Anterior is always to the left.