Figure 4

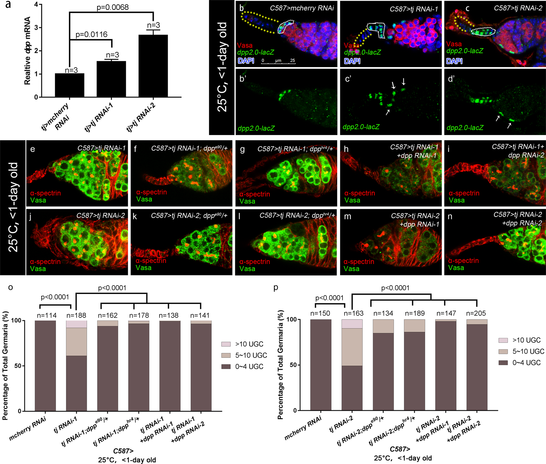
Ectopic dpp partly contributes to the germline differentiation defect in C587-mediated tj KD germaria. (a) Result of qRT-PCR shows that the dpp mRNA is increased by 1.53 ± 0.06 fold in tj > tj RNAi-1 ovaries and 2.66 ± 0.14 fold in that of tj > tj RNAi-2. Data are shown as Means ± S.D. of three independent experiments. (b–d’) Germaria from newly eclosed flies (<1-day old) are stained for Vasa (red), to mark germline. The dpp2.0-lacZ/+ is introduced to indicate dpp transcription activity (marked by β-gal, green). DAPI is blue. Yellow dashed lines indicate TFs. White broken ovals indicate CpC clusters. The control group (b,b’) exhibits β-gal staining only in cap cells. The C587 > tj RNAi-1 (c,c’) and C587 > tj RNAi-2 (d,d’) groups show ectopic dpp2.0-lacZ activity in some ECs, as indicated by white arrows. (e–n) Germaria from newly eclosed flies (<1-day old) are stained for α-spectrin (red), to mark spectrosomes and fusomes, Vasa (green) to mark germline. The C587 > tj RNAi-1 group (e) exhibits excess UGCs. The C587 > tj RNAi-1; dppe90/+ (f), C587 > tj RNAi-1; dpphr4/+ (g), C587 > tj RNAi-1 + dpp RNAi-1 (h) and C587 > tj RNAi-1 + dpp RNAi-2 (i) groups exhibit reduced UGC accumulation. (j–n) The C587 > tj RNAi-2 (j) group exhibits excess UGCs. The C587 > tj RNAi-2; dppe90/+ (k), C587 > tj RNAi-2; dpphr4/+ (l), C587 > tj RNAi-2 + dpp RNAi-1 (m) and C587 > tj RNAi-2 + dpp RNAi-2 (n) groups exhibit reduced UGC accumulation. (o,p) Graphs show the percentage of germaria that contain the indicated number of UGC for each genotype. Scale bar is shown in panel (b). Anterior is always to the left.