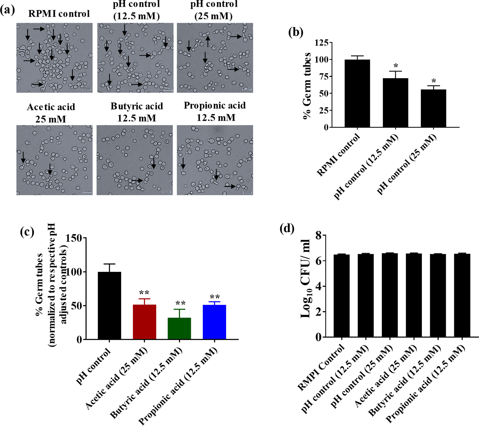
Figure 3

SCFAs inhibit germ tube formation. Germ tube formation in C. albicans ATCC 10231 strain in the presence of SCFAs or pH-adjusted media supplemented with 30% FBS. Representative images of germ tubes formed after 2 hours in control and treatment groups determined by microscopic analysis at 40X magnification (a). Quantification of the percent C. albicans cells with germ tubes in pH-adjusted controls; pH-adjusted controls (12.5 mM and 25 mM) were normalized to the RPMI control (pH 7.00) (b). Quantification of the percent C. albicans cells with germ tubes in SCFA treatment groups (c). SCFA treatments were normalized to their respective pH controls. The germ tube experiment was repeated three times and two 40X images were taken from each replicate for each treatment group, with a minimum n = 1000 cells for each group. C. albicans (CFU/mL) viability determined after 2 hours of incubation in germ tube-inducing conditions (d). The experiment was repeated three times with n = 12 for each treatment group. Combined replicates for both experiments are shown here. Data is represented as means ± SEM. Statistical significance was evaluated using student’s t-test and P values (* ≤ 0.05, ** ≤ 0.01) were considered as significant.