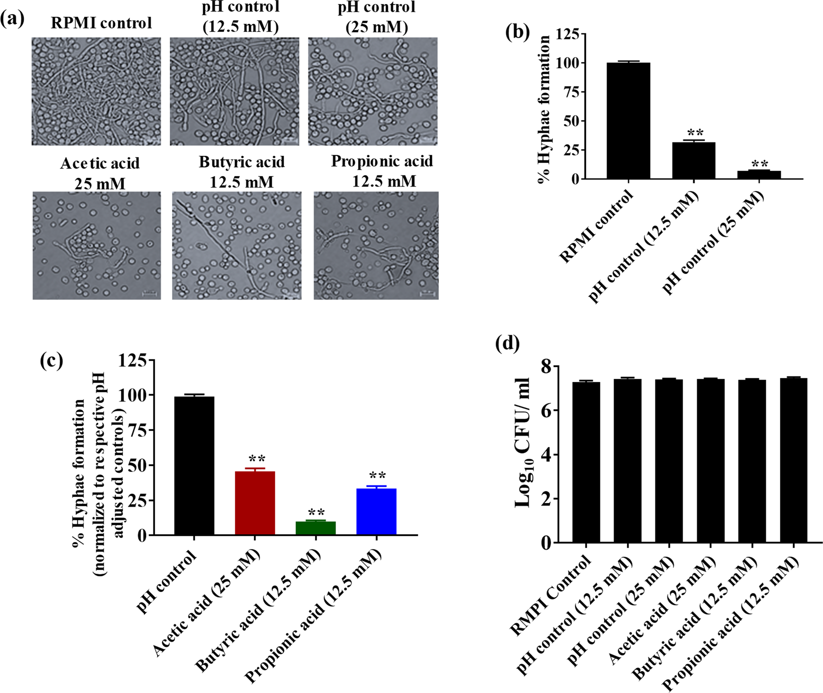
Figure 4

SCFAs inhibit C. albicans hyphae formation in vitro. C. albicans ATCC 10231 was grown in the presence of SCFAs or in pH-adjusted RPMI media supplemented with 30% FBS and examined using bright field microscopy at 40× (a). Quantification of C. albicans hyphae attachment to polystyrene plates in pH-adjusted controls; pH-adjusted controls (12.5 mM and 25 mM) were normalized to the RPMI control (pH 7.00) (b). Quantification of C. albicans hyphae attachment to polystyrene plates in SCFA-treatment groups; SCFA treatment groups were normalized to their respective pH controls (c). C. albicans (CFU/mL) viability determined after 12 hours of incubation in hyphae-inducing conditions (d). The experiment was repeated three times with n = 24 for the hyphae formation and n = 12 for the CFU viability determination in each treatment group. Data is represented as means ± SEM. Statistical significance was evaluated using student’s t-test and P values (* ≤ 0.05, ** ≤ 0.01) were considered as significant.