Figure 2
From: NFATc3 controls tumour growth by regulating proliferation and migration of human astroglioma cells

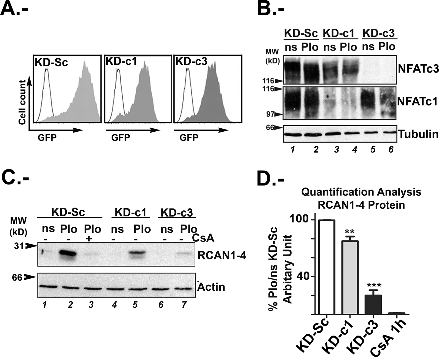
Specific knockdown of NFATc proteins modulates RCAN1-4 expression. (A) Representative infection efficiency monitored by GFP expression using flow cytometry. U251 cells were transduced with control scramble (KD-Sc), NFATc1 (KD-c1) and NFATc3 (KD-c3) shRNA lentiviral vectors (LV) as in material and methods. (B) Representative immunoblots showing endogenous NFATc3 and NFATc1 proteins from shRNA-transduced U251 cells. Cells were stimulated with PMA (20 ng/mL) plus Io (1 μM) for 1 hour. Expression of α-tubulin as loading control was used. (C) Representative Immunoblots showing endogenous RCAN 1-4 protein expression, from KD-Sc, KD-c1 and KD-c3 shRNA U251cells treated for 4 hours with Io (1 μM) in combination with PMA (20 ng/mL), PIo. β-actin expression was used as loading control. (D). Quantification analyses of 4 h PIo induced RCAN 1-4 protein expression in KD-Sc, KD-c1 and KD-c3 U251 cells. One hour CsA (200 ng/mL) pre-treatment of PIo stimulated U251 was used as control for efficient inhibition of RCAN1-4 protein expression. Band Intensity of immunoblots were analysed by densitometry, normalized to β-actin levels and represented as the mean ± SD of the fold change from non-stimulated (ns) KD-Sc cells that was given the value of 100%; (n = 4). ***P < 0.001; **P < 0.01 (ANOVA).