Figure 6
From: NFATc3 controls tumour growth by regulating proliferation and migration of human astroglioma cells

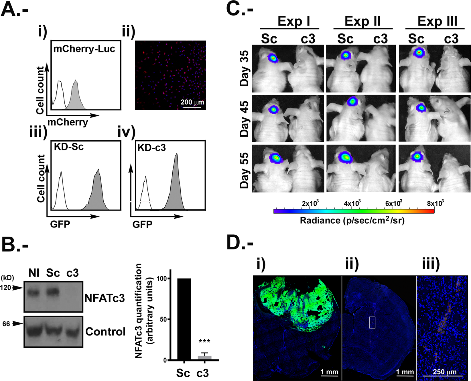
Tumour growth inhibition in vivo by NFATc3 silencing. U251 mCherry-Luc expressing mCherry protein and Luciferase markers was used (A) Panel i, analysis of cherry positive cells by flow cytometry (grey histograms) using non-transduced U251 cells (white histogram) as control. Panel ii, representative microphotograph of confocal microscopy image of U251mCherry cells. iii) and iv) U251 mCherry-Luc were transduced with KD-Sc and KD-c3 shRNA lentiviral vectors expressing GFP. Flow cytometry analyses of GFP positive cells in grey histogram. (B) Representative immunoblotting of endogenous NFATc3 from U251 mCherry-Luc cells KD-Sc and KD-c3 used in the orthotopic mice model, together with the densitometry analyses showing efficient blockage of NFATc3 expression. Quantification analysis of NFATc3 in U251 mCherry-Luc cells KD-Sc and KD-c3 used in the orthotopic mice model. Band Intensity of immunoblots were analysed by densitometry, normalized to control bands and represented as the mean ± SD of the fold change from non-stimulated KD-Sc cells that was given the value of 100%; ***P < 0.0001 (t-test). Data obtained from 4 different experiments. (C) Bioluminescence intensity for “in vivo” luciferase activity (n = 3), from mice injected with U251 mCherry-Luc–KD-Sc (Sc) and U251 mCherry-Luc-KD-c3 (c3) days 35, 45 and 55. Mice injected with c3 cells did not show detectable bioluminescence by IVIS analyses. (D) Representative microphotograph showing direct GFP fluorescence map of brain coronal sections injected with Sc (panel i) and c3 (panel ii) cells after 55 days. Panel iii shows digital magnification of GFP positive cells in c3 injected mice. Images were obtained with a SP5 Leica TCS confocal fluorescent microscope. Scale bars are included.