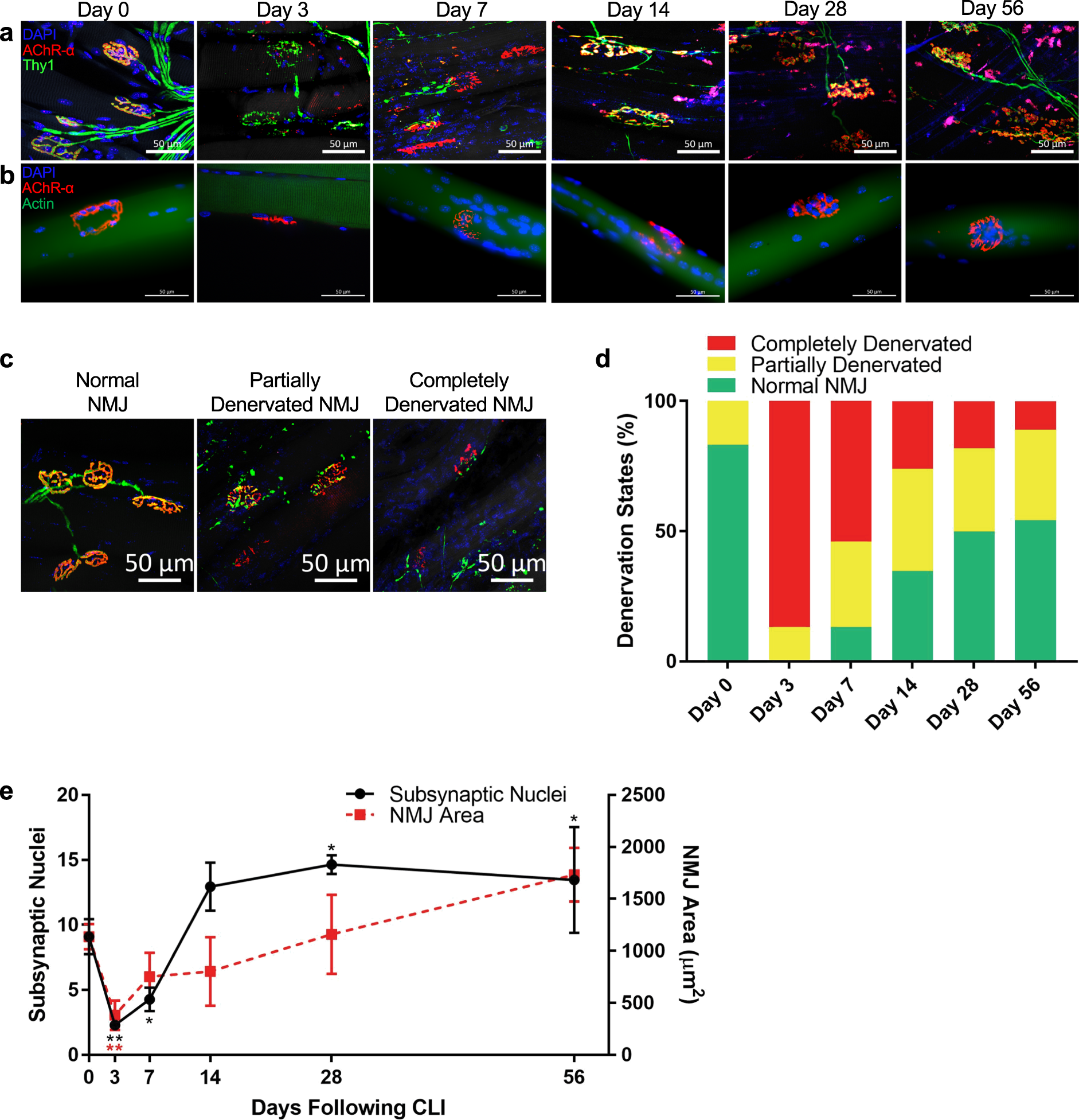
Figure 2

Remodeling of the motor unit. (a) NMJ in EDL 1 hour (day 0), 3 days, 7 days, 14 days, 28 days, and 56 days following CLI. Nuclei pseudo-colored in blue, α-bungarotoxin (for acetylcholine receptor-α subunit) in red, Thy1 (for motor neuron axon terminal) in green. Maximum intensity projection was performed on images from confocal microscopy. (b) NMJ on single myofibers from TA from 1 hour (day 0), 3 days, 7 days, 14 days, 28 days, and 56 days following CLI. Nuclei pseudo-colored in blue, acetylcholine receptor-α subunit in red, actin in green. (c) Representative images of normal, partially denervated, and completely denervated NMJ. Acetylcholine receptor-α subunit (α-bungarotoxin) pseudo-colored in red, Thy1 in green. (d) Percentages of normal, partially denervated, and completely denervated NMJ in EDL (at least 20 NMJs per sample) 1 hour (day 0), 3 days, 7 days, 14 days, 28 days, and 56 days following CLI. (e) Number of subsynaptic myonuclei within each NMJ (at least 15 NMJ’s per sample) and their associated NMJ areas of single myofibers from the TA. All scale bars represent 50 µm. n = 3, *p < 0.05, **p < 0.01, ***p < 0.001, ****p < 0.0001 compared to day 0 for all figures.