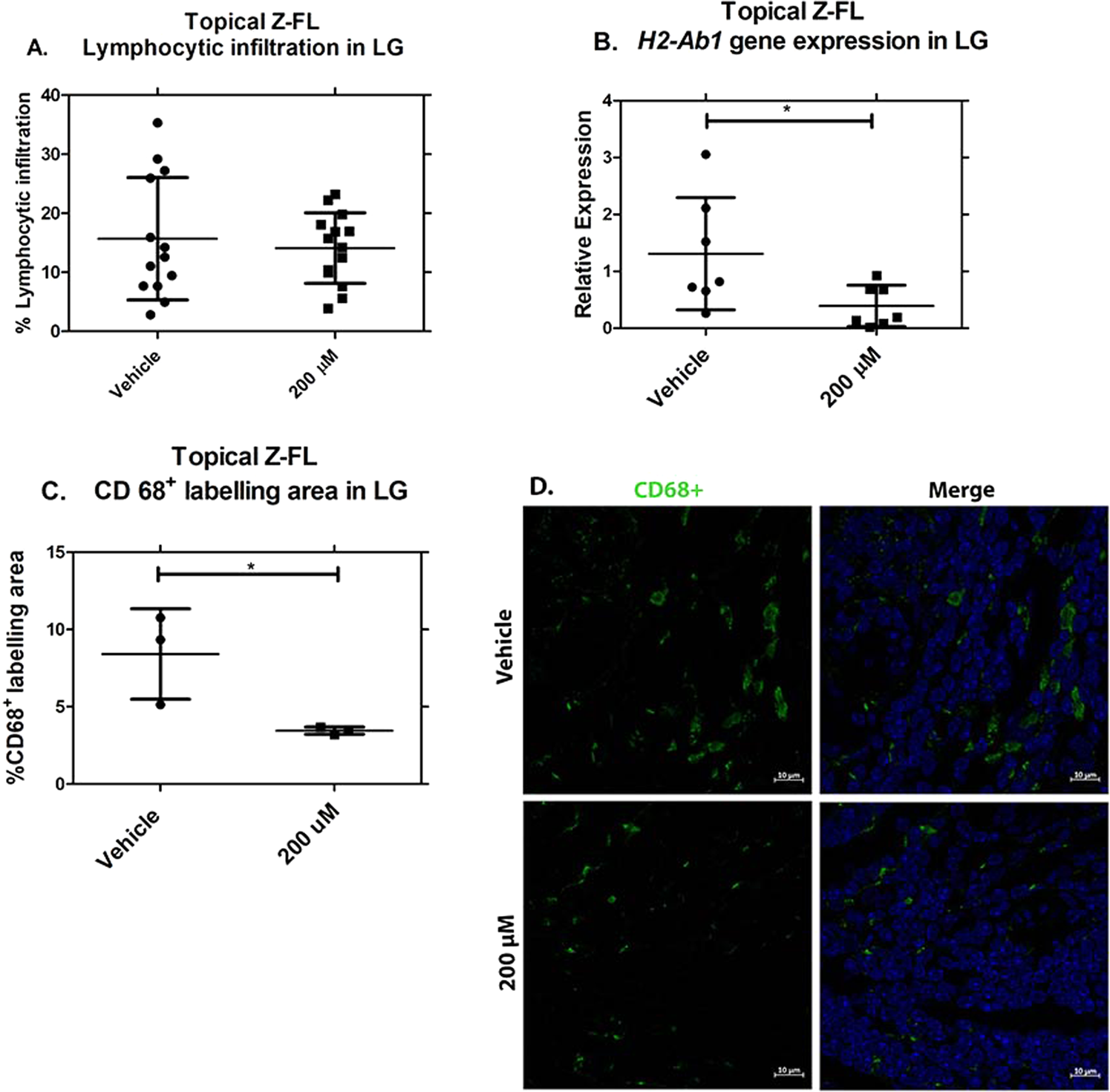
Figure 6

Topical instillation of Z-FL reduces CD68+ cell abundance and expression of MHC II (H2-Ab1) in LG, but does not affect LG lymphocytic infiltration. 14–15 week old male NOD mice were treated twice a day for 6 weeks with 200 µM Z-FL. (A) LG were obtained and assessed for area occupied by lymphocytic infiltration. Topical treatment with Z-FL was no different from vehicle. (n = 13, 14 for vehicle, drug groups respectively); (B) LG lysates were prepared and assessed for H2-Ab1 gene expression. Treatment with Z-FL significantly reduced gene expression relative to vehicle (n = 7/group, P = 0.04). Expression of H2-Ab1 was normalised to endogenous Gapdh; (C) LG were obtained, sectioned, assessed by immunofluorescence for CD68, and quantified. The percentage of CD68+ cells in areas of lymphocytic infiltration were significantly lower upon treatment with Z-FL compared to vehicle alone (n = 3/groups, P = 0.04); (D) Representative LG images of CD68+ cell immunostaining in areas of lymphocytic infiltration quantified in (C). CD68 (Green) labels pan-macrophages, dendritic cells and progenitor monocytes and DAPI (Blue) labels nuclei. Scale bar = 10 µm. Data represent mean ± SD. A two-tailed, unpaired Student’s t-test was used to compare treatments.