Figure 3
From: Chronic disturbance in the thalamus following cranial irradiation to the developing mouse brain

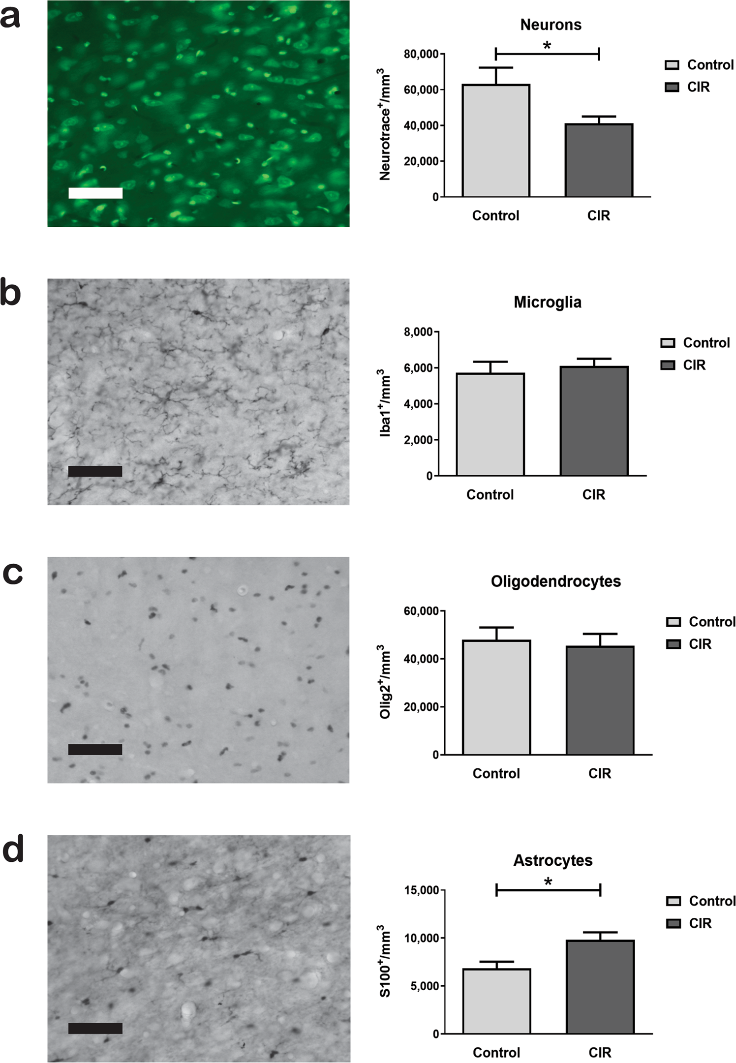
Cellular effects in the thalamus following CIR. Cellular quantifications were performed using a stereological approach in the thalamus 4 months following CIR at P14. A representative microphotograph and the density of mature neurons (NeuroTraceTM) (a), Iba1+ microglia (b), Olig2+ oligodendrocytes (c), and S100+ astrocytes (d) are shown. *p < 0.05. Data shown as mean ± SEM. CIR = Cranial irradiation, P14 = postnatal day 14, n = 9–11 per group. Scale bar = 50 µm.