Figure 2

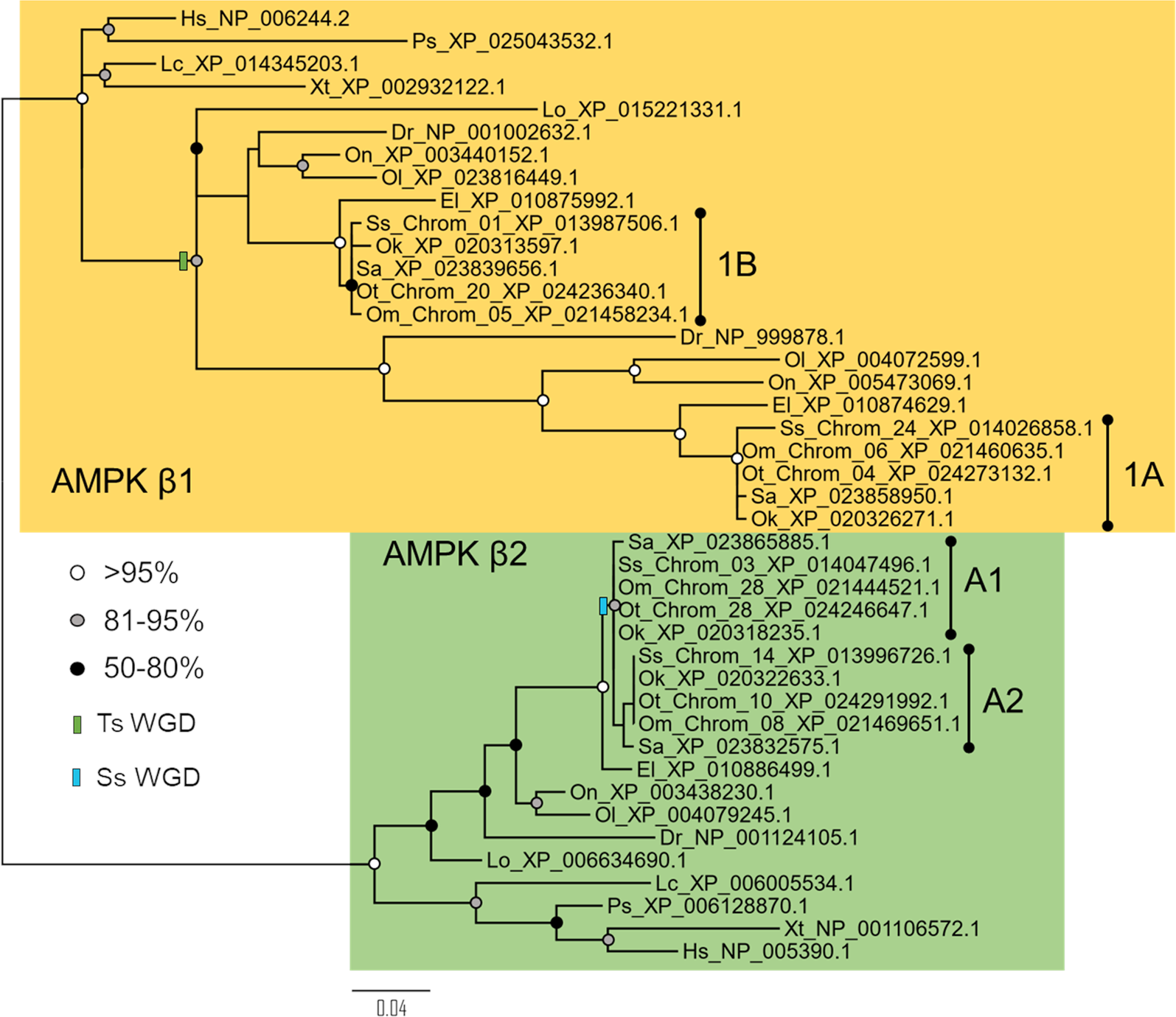
Maximum likelihood phylogenetic analysis of the AMPK-β subunit. Details of species abbreviations and other annotations as in Fig. 1 legend.

Maximum likelihood phylogenetic analysis of the AMPK-β subunit. Details of species abbreviations and other annotations as in Fig. 1 legend.