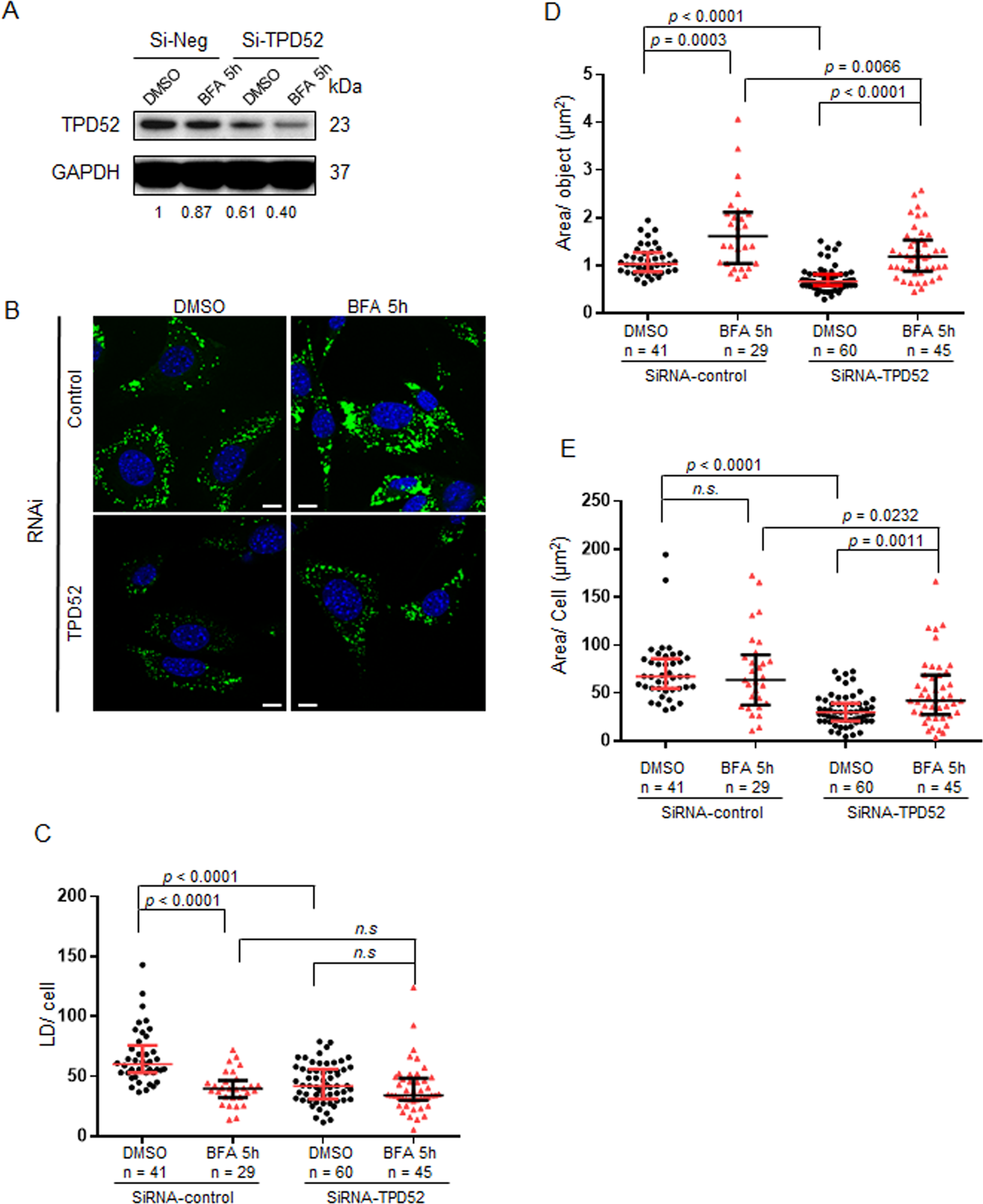
Figure 2

TPD52 knockdown decreased both LD numbers and sizes, and attenuated the effects of BFA on LD numbers in D52-2-7 cells. (A) Western blot analyses of D52-2-7 cells transfected with non-targeting siRNA (si-Neg) or TPD52-siRNA (si-TPD52) for 72 h and then treated with either vehicle (DMSO) or 2 µg/ml BFA for 5 h. Total protein extracts were subjected to Western blot analyses. GAPDH served as a loading control. Proteins are shown at left; molecular weights (kDa) are shown at right. Protein levels were quantified using Image J and normalised TPD52/GAPDH ratios (as described in the Methods) are indicated below the blots. See unprocessed Western blot images in Supplementary Fig. 11. (B) D52-2-7 cells were treated as described in (A), and then subjected to immunofluorescence analysis with LDs stained with BODIPY (green) and nuclei stained with DAPI (blue). Images shown are representative of those obtained in 3 independent experiments. Scale bar = 10 μm. (C–E) Quantification of (C) LD numbers/cell (Y axis), (D) LD areas (μm2)/object (Y axis), (E) LD areas (μm2)/cell in non-targeting siRNA-transfected, or TPD52-siRNA-transfected D52-2-7 cells following the indicated treatments (X axis) carried out as described in (A). Numbers of images quantified from vehicle-treated (DMSO, black circles), or BFA-treated (red triangles) cells obtained from 3 independent experiments are indicated below the X axes. Horizontal lines indicate median values, bounded by interquartile ranges. P values, Mann Whitney u test. n.s, not significant.