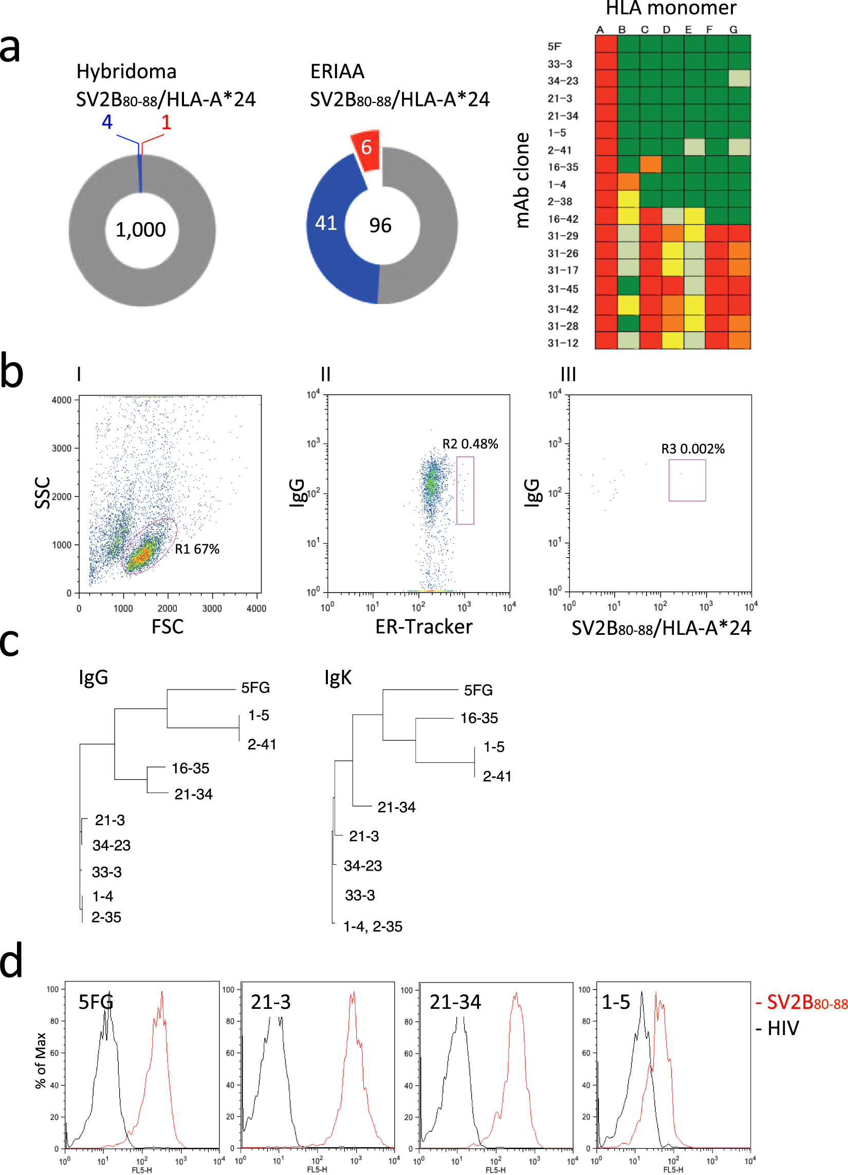
Figure 1

Development of monoclonal antibodies against SV2B80-88/HLA-A*24. (a) Characterization of binding specificity of mAbs by ELISA with HLA-A*24 monomers. Crude mAbs obtained from hybridoma or ERIAA were used to probe wells coated with HLA-A*24 monomers loaded on different peptides. Pie charts represent antibody binding patterns, colour-coded as follows: mAb clones that reacted with only SV2B80-88/HLA-A*24 monomer (red), mAb clones that reacted with SV2B80-88/HLA-A*24 and irrelevant HLA-A*24 monomers (blue), mAb clones that did not react with SV2B80-88/HLA-A*24 monomer (grey). The number in the centre of the pie denotes the number of mAb clones screened. A coloured heat map (right) shows the relative immunoreactivity of each mAb clone against SV2B80-88/HLA-A*24 monomer compared to that against irrelevant peptide/HLA-A*24 monomers. A: SV2B80-88, B: HIVgp160, C: NY-ESO, D: SOX2-1, E: SOX2-2, F: MAGE3A-1 and G: MAGE3A-2. Signal intensities are colour-coded as follows: light green (<0%), green (>0–25%), yellow (>25–50), >50–75% (orange) and >75% (red). Values are represented as the means of two replicates. (b) FACS gating strategy for the isolation of SV2B80-88/HLA-A*24-specific PCs by ERIAA. Splenocytes were stained with anti-mouse IgG, ER-tracker and SV2B80-88/HLA-A*24-tetramer. Plots (I)–(III) represent the sequential gating strategy. (I) FSC vs SSC with gate R1 represent lymphocytes. (II) The anti-mouse IgGLow ER-TrackerHigh fraction was defined as PCs. (R2). (III) The SV2B80-88/HLA-A*24-specific PCs were defined as IgGMedium ER-TrackerHigh SV2B80-88/HLA-A*24High (R3 gate). Numbers indicate the percentages of cells in the gated area. 50,000 events were recorded. (c) Phylogenetic analysis of VH and VL amino-acid sequences of SV2B80-88/HLA-A*24-specific mAb clones. (d) FACS analysis of the candidate mAbs by T2/A24 cells. T2/A24 cells (1 × 105) pulsed with either SV2B80-88 or HIV were stained with crude candidate mAbs. The binding ability of each mAb was evaluated by mean fluorescent intensity (MFI) of stained T2/A24 cells.