Figure 6
From: Engineering multi-layered tissue constructs using acoustic levitation

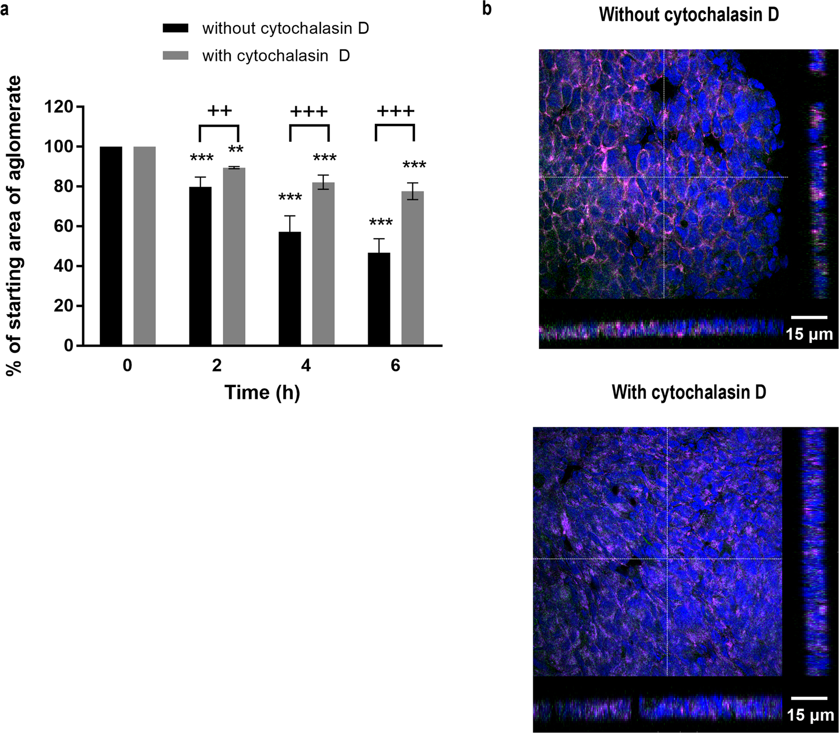
The effect of cytochalasin D on formation of epithelial cell sheets. A single cell suspension of 16HBE cells was introduced into the acoustic bioreactor in the absence or presence of cytochalasin D (2 μg/ml), and the size of the agglomerate area determined every 10 min for 6 h. (a) After 6 h, the cell sheets were removed from the acoustic bioreactor and E-cadherin (green), F-actin (magenta) or nuclei (blue) stained and visualised using fluorescent microscopy. (b) Data are mean ± SD (n = 4) (a) or representative Z stack images of aggregates obtained after levitation for 6 h in the absence or presence of cytochalasin D, as indicated (b), scale bar is 15 μm. **P ≤ 0.01, ***P ≤ 0.001 compared to control of t = 0 and +P ≤ 0.05 and +++P ≤ 0.001 compared to cytochalasin D (two-way ANOVA with Sidak’s correction for multiple comparisons).