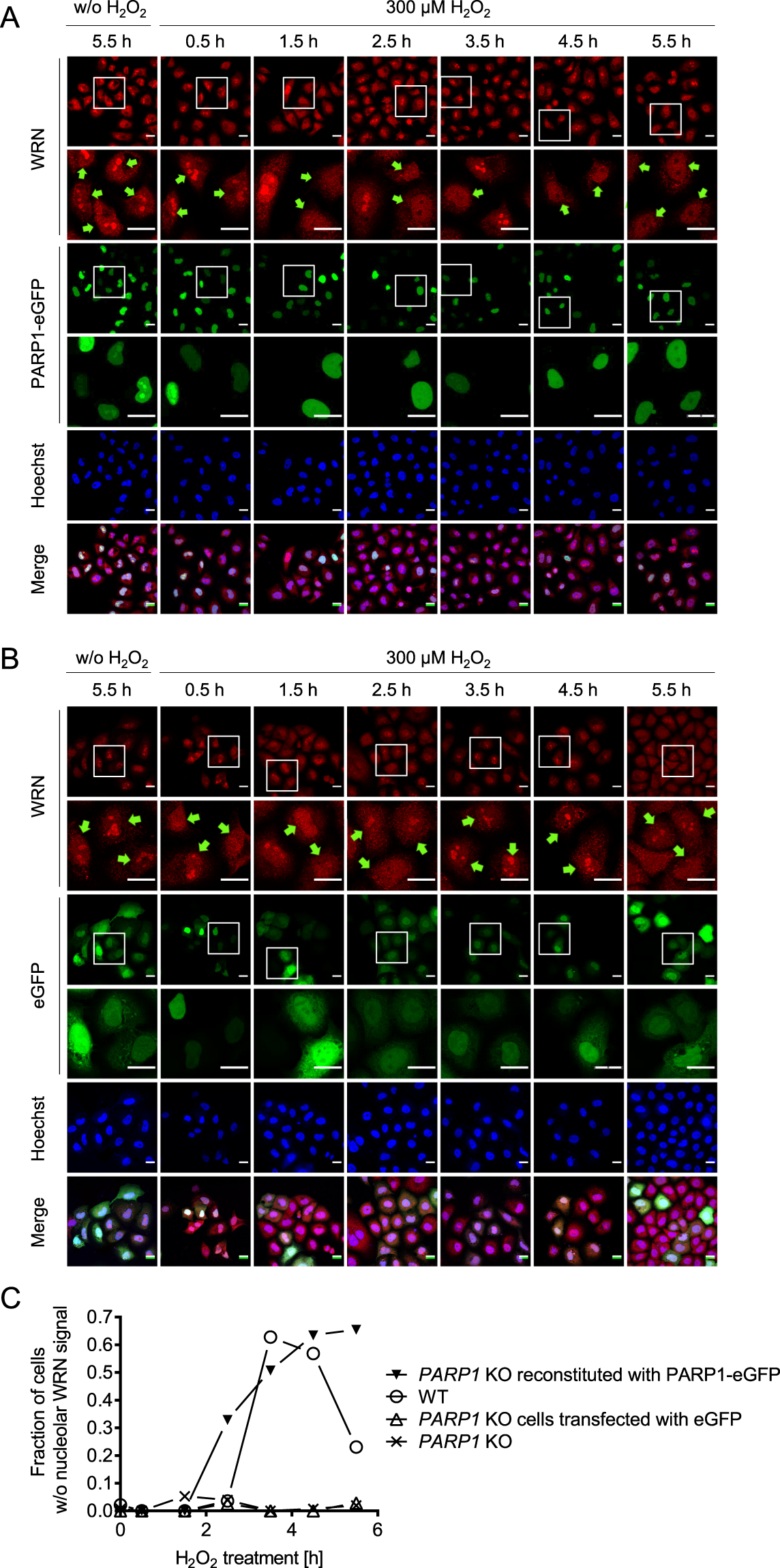
Figure 3

WRN localization in PARP1 KO cells reconstituted with eGFP-tagged PARP1-WT and treated with H2O2. After transfection with an eGFP-tagged PARP1 construct (A) or an eGFP vector control (B), HeLa PARP1 KO cells were treated with 300 µM H2O2 for periods as indicated. Samples were subjected to immunofluorescence staining for WRN and subsequently analyzed by confocal microscopy. White frames indicate magnified image sections. Transfected cells are marked by green arrows. (C) Categorized analysis of nuclear WRN localization of data as shown in A. Quantification was performed as described in the ‘material and methods’ section. For better illustration, only the relative fractions of cells without nucleolar WRN signal are depicted. Brightness and contrast were adjusted for better visibility. Scale bars represent 20 µm.