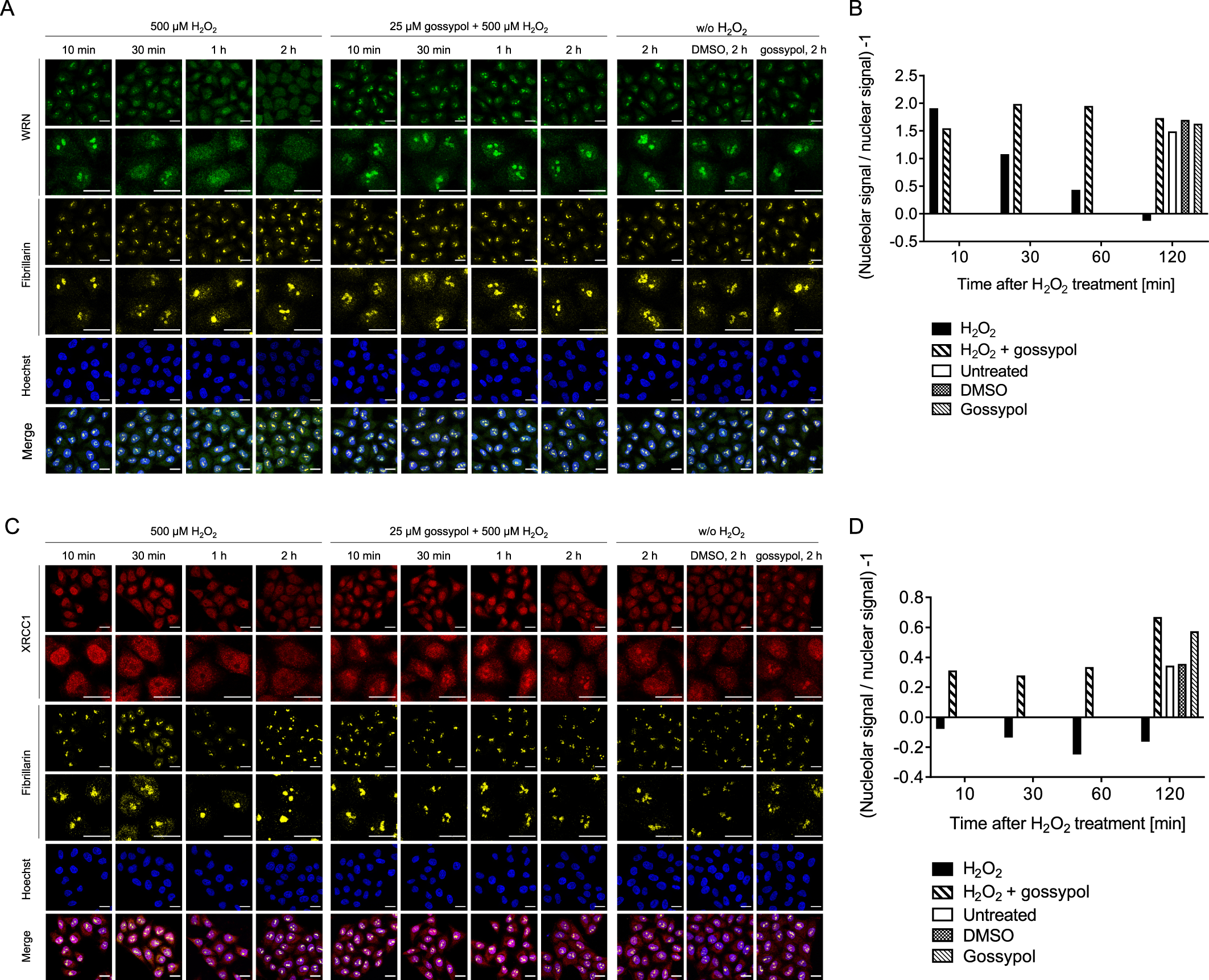
Figure 6

Gossypol inhibits WRN and XRCC1 translocation from nucleoli to the nucleoplasm. (A) Subnuclear localization of WRN upon H2O2-induced DNA damage in the presence of gossypol. Cells were pretreated with 25 µM gossypol for 30 min, then treated with H2O2 as indicated, and subjected to immunofluorescence staining for WRN and fibrillarin. Representative images are shown. (B) Quantitative automated image analysis of microscopic data of A. (C) Subnuclear localization of XRCC1 upon H2O2-induced DNA damage in the presence of 25 µM gossypol. After treatment, samples were subjected to immunofluorescence staining for XRCC1 and fibrillarin, and otherwise processed as in A. Representative images are shown. (D) Quantitative automated image analysis of microscopic data of C. Brightness and contrast were adjusted for better visibility. Scale bars represent 20 µm.