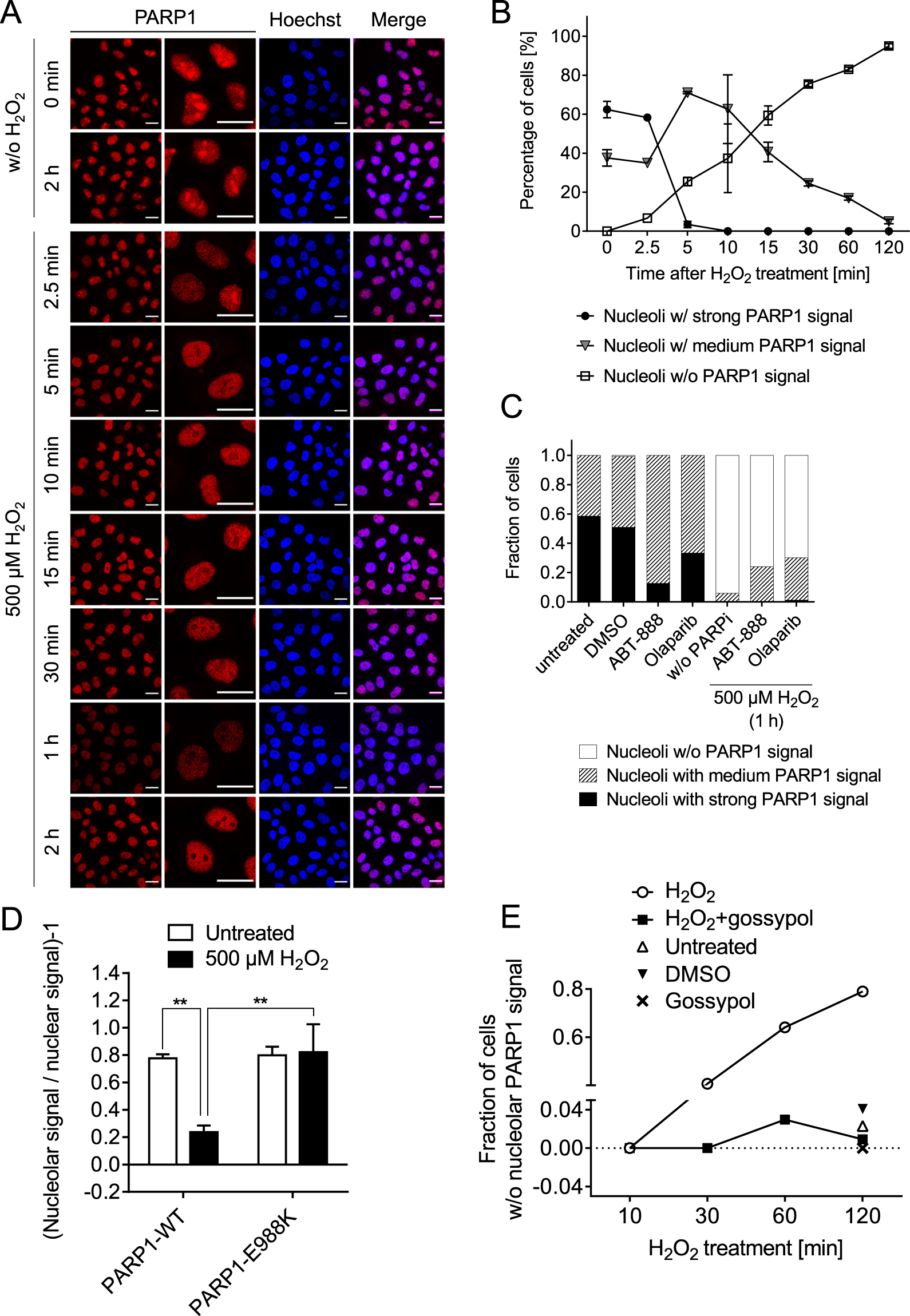
Figure 7

PARP1 translocation from nucleoli to the nucleoplasm upon H2O2 treatment. (A) HeLa cells were treated with H2O2 for periods as indicated and stained for PARP1. Representative images are shown. Brightness and contrast were adjusted for better visibility. Scale bars represent 20 µm. (B) Categorized analysis of nucleolar PARP1 localization as described in the ‘material and methods’ section. (C) Effect of PARP inhibitor treatment on PARP1 localization without and with H2O2 treatment for 1 h. Cells were pretreated with 10 µM ABT888 or olaparib for 30 min. (D) HeLa PARP1 KO cells were reconstituted with PARP1-WT or the mono-ADP-transferase mutant PARP1-E988K, left untreated or treated with 500 µM H2O2 for 2 h, and subjected to quadruple-color microscopy (c.f. Fig. 5C and Suppl. Fig. 10). Shown is the quantitative analysis of subnuclear PARP1 localization using automated image analysis. Data represent means ± SEM of four independent experiments. Statistical analysis was performed by 2-way ANOVA testing. (E) Categorized analysis of subnuclear PARP1 localization upon treatment of cells with 500 µM H2O2 and pretreatment with 25 µM gossypol for 30 min. Representative microscopic images are shown in Suppl. Fig. 12.