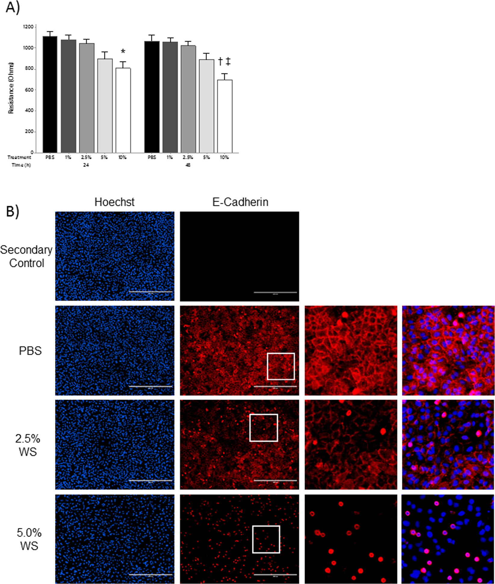
Figure 4

Wood Smoke and Epithelial Barrier Function. (A) Epithelial barrier function was evaluated at 24 and 48 hours by ECIS. Resistance at 4 kHz was used as a measure of barrier function. *P < 0.05 vs. 24 h PBS, 1% WS; †P < 0.001 vs. 24 h PBS; ‡P < 0.01 vs. 24 h 1% WS, 2.5% WS and 48 h PBS, 1% WS 2.5% WS; n = 3. Statistical differences were determined using a two-way ANOVA and a Tukey’s post-hoc test. Data presented as mean ± se. (B) Cell-cell contacts were assessed 24 hours post-WS exposure via staining for the cell adhesion marker E-cadherin. Immunofluorescent staining demonstrated a dose dependent loss of typical cobblestone E-cadherin staining and accumulation of intense intracellular staining. Cell coverage was demonstrated by staining nuclei with Hoechst (scale bar = 400 μm; n = 3).