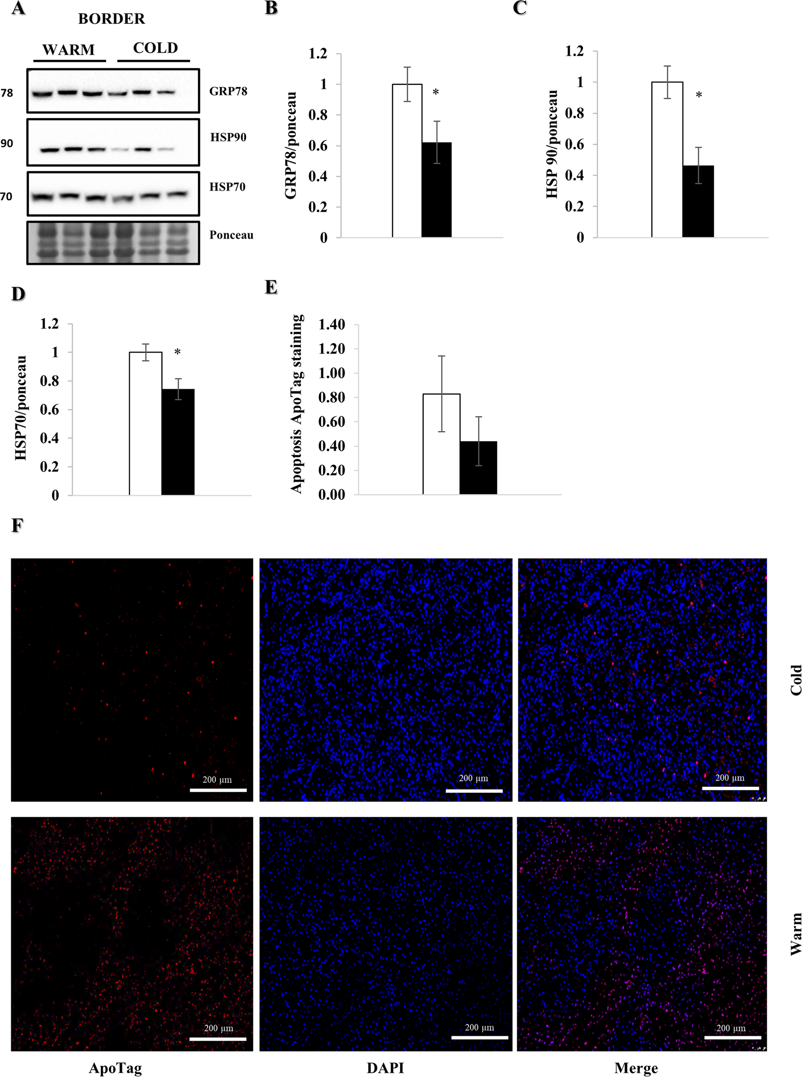
Figure 7

Myocardial hypothermia decreases cell stress. Myocardial tissue from female farm pigs (n = 3 per group) was harvested one week post MI. WB analysis were performed on the whole lysate of the LV border zone. All proteins were normalized to ponceau. (A) WB analysis with protein quantification (B–D) of GRF78, HSP90 and HSP70 respectively. (E) Quantification of apoptosis staining with ApoTag in the myocardium (n = 6). (F) Representative images of apoptotic cells detected with the ApoTag staining kit (x10). The data represents the mean ± SEM with *p < 0.05, comparing cold (black) vs. warm (white). We normalized each protein to the entire corresponding lane on the ponceau-stained membrane, representing the total protein amount. Due to space limitation, the blots are cropped from various gels, please see the supplemental data for full-length gels/blots.