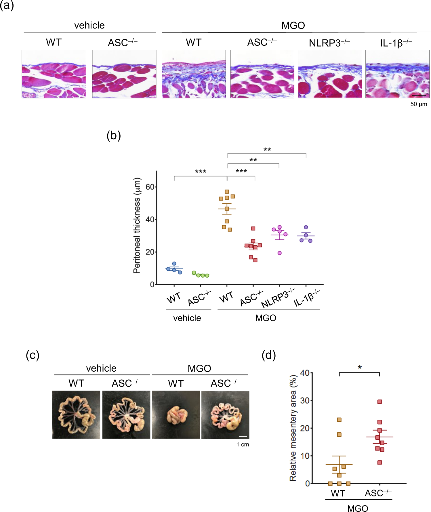
Figure 2

Deficiency of NLRP3 and ASC reduced MGO-induced peritoneal fibrosis. WT, ASC–/–, NLRP3–/–, and IL-1β–/– mice were injected with vehicle or MGO for 21 days. (a) Representative images of MT staining in parietal peritoneum. (b) Quantitative analysis of peritoneal thickness (n = 3–8 for each). (c) Representative images of mesentery. (d) Quantitative analysis of the mesentery area (n = 8 for each). Data are expressed as means ± SEM. *p < 0.05, **p < 0.01.