Figure 5
From: Septins organize endoplasmic reticulum-plasma membrane junctions for STIM1-ORAI1 calcium signalling

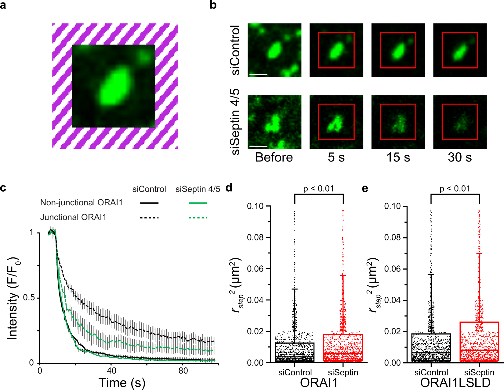
ORAI1 diffusion away from junctions in siControl- and siSeptin4/5-treated cells. (a) Design of the modified inverse FRAP experiment. A bleaching laser illuminating the hatched area was turned on at time 0 and remained on subsequently, except during image collection at 1 s intervals. (b) Representative images of ORAI1 clusters in siControl-treated and siSeptin4/5-treated cells at times indicated relative to the onset of bleaching laser illumination. The inner boundary of the bleached region is marked. Scale bars are 1 μm. (c) Decay curves of ORAI1 fluorescence in regions including ORAI1 clusters after TG stimulation (dashed lines) and in regions of comparable size in resting cells (solid lines), for siControl cells (black lines) and siSeptin 4/5 cells (green lines). (d) First-step r2 values for wildtype ORAI1 trajectories starting within STIM1-marked junctions, in siControl-treated and siSeptin4/5-treated cells, after TG stimulation. The population-average r2 values used to estimate the average diffusion coefficient D of wildtype ORAI1 were, respectively, 0.0147 μm2 and 0.0191 μm2. (e) First-step r2 values for ORAI1-LSLD trajectories starting within STIM1-marked junctions. The population-average r2 values used to estimate the average diffusion coefficient D of ORAI1-LSLD were 0.0197 μm2 and 0.0258 μm2. Outlying data points with rstep2 exceeding ~0.1 μm2 have been omitted in (d) and (e). (c): siControl, TG, n = 3; siSeptin4/5, TG, n = 3; siControl, Rest, n = 3; siSeptin4/5, Rest, n = 3. Error bars indicate SEM. (d,e): n = 1500 trajectories for each condition. Statistical significance was determined using a two-tailed t-test.