Figure 7
From: Simplified platform for mosaic in vivo analysis of cellular maturation in the developing heart

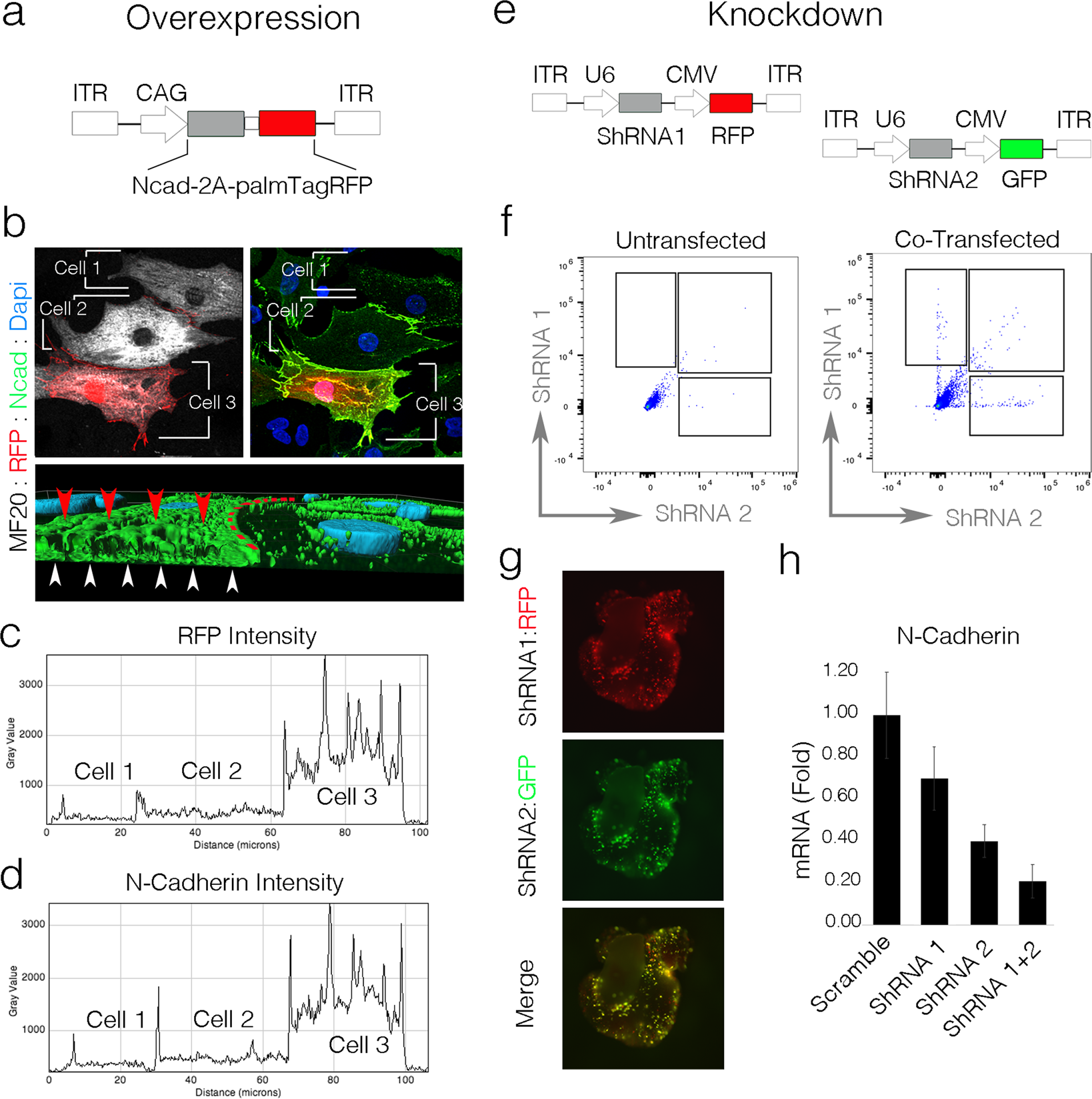
Mosaic gain-of-function and loss-of-function. (A) Expression cassette for N-Cadherin (Ncad) overexpression. (B) Confocal imaging of myocyte overexpressing Ncad and palmTagRFP. Following volumetric reconstruction, Cells 2 and 3 were optically bisected and viewed from the Z,Y orientation to demonstrate that overexpressed Ncad traffics to cell-cell junctions (red dashed line), the cell surface facing the culture media (red arrowheads), and the cell surface facing the culture substratum (white arrowheads). (C) Line scan of palmTagRFP intensity in cells from (B) (dashed line). (D) Line scan of Ncad immunofluorescence intensity from cells in (B) (dashed line). (E) shRNA plasmid structure for Ncad Knockdown. (F) Cell sorting plot from untransfected and heart cotransfected with shRNA constructs from (E). (G) Fluorescent images of cotransfected hearts showing RFP, GFP, and merged reporter channels. (H) qPCR measure of expression levels of Ncad mRNA in cells sorted from transfected hearts.