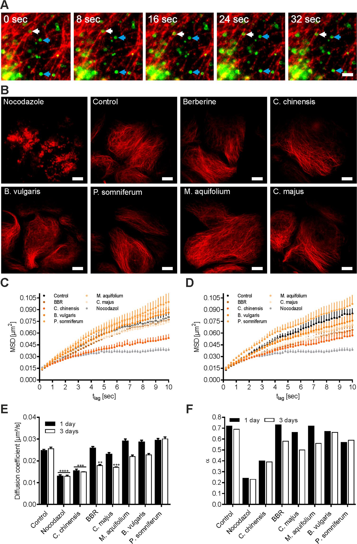
Figure 9

LD motility tracking. (A) Movement of LDs in HuH7 cells. HuH7-ADRP-GFP cells (green) were stained with SiR-tubulin (red) and the movement of LDs was imaged via TIRF microscopy by tracking the ADRP-GFP signal. Most of the LDs are oscillating or stationary (blue arrows), while some move along microtubules (white arrow). Scale bar = 15 µm. (B) Representative confocal images of HuH7-ADRP-GFP cells treated with nocodazole (2 µg/mL for 1 hour) or the indicated substances for 3 days and subsequently stained with SiR-tubulin. Scale bar = 10 µm. (C) Average mean square displacements (MDS) of LDs in HuH7-ADRP-GFP cells as a function of lag time after being pretreated for 1 day with the indicated substance or left untreated (control). (D) Average mean square displacements (MDS) of LDs in HuH7-ADRP-GFP cells as a function of lag time after being pretreated for 3 days with the indicated substance or left untreated (control). MSD plots are based on at least 100 analyzed cells ± SEM. (E) Diffusion coefficients for the indicated treatment within the linear range were determined by fitting the function MSD = 4Dtlag + 4dx2. Error bars are based on the SEM with **p < 0.01, ***p < 0.001, and ****p < 0.0001, significantly reduced D of cells treated with the indicated substances compared to untreated control cells. (F) α-values for the indicated treatments were obtained by fitting the sub-linear (anomalous diffusion) function MSD = 4Dtlagα + 4dx². Respective linear and sub-linear fits were not illustrated to retain clearly represented data and figures.