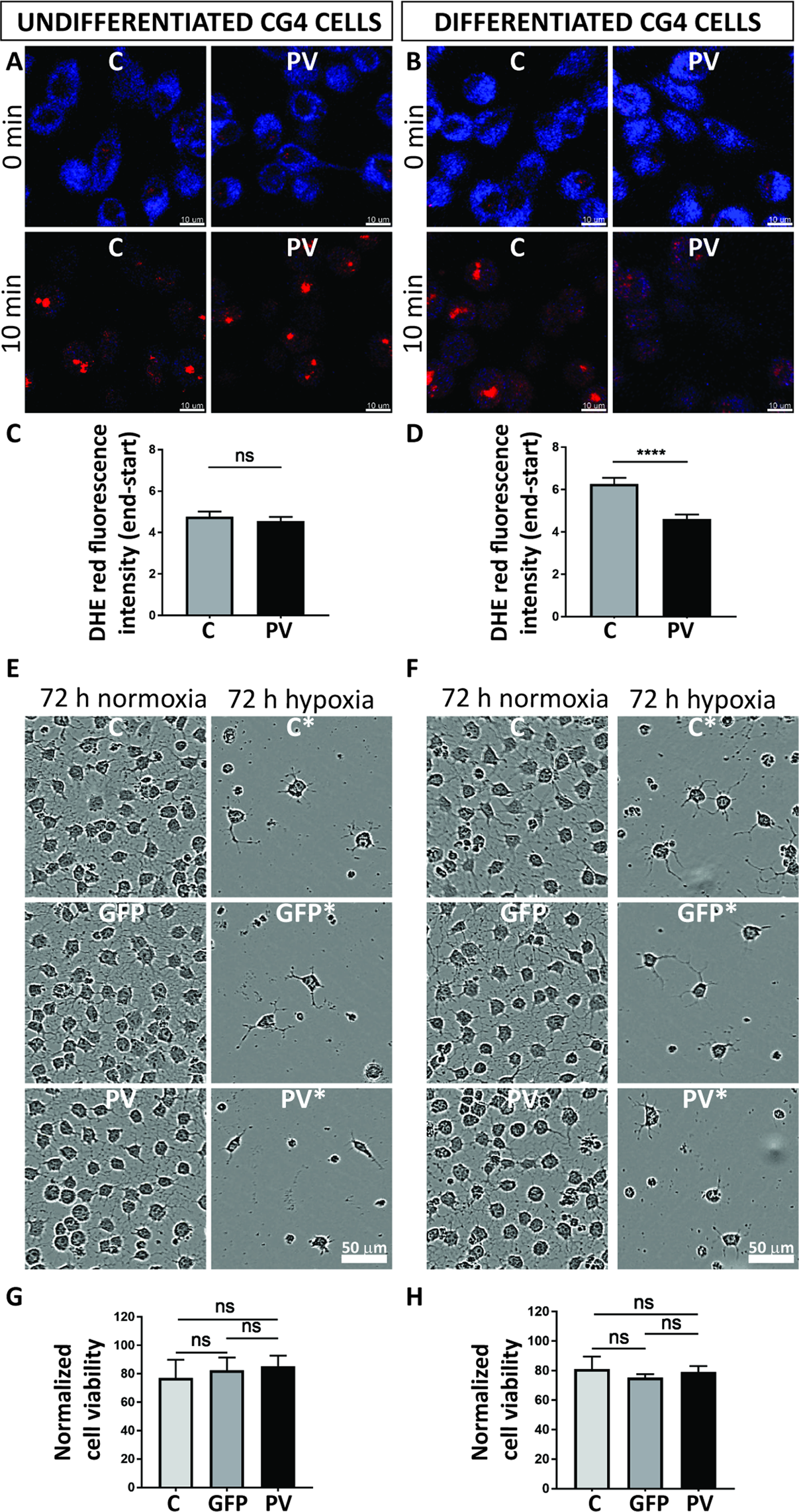
Figure 8

Measurement of phototoxicity-induced ROS production in CG4 cells. DHE-loaded control CG4 and PV-CG4 cells were exposed to UV-light pulses every 10 s for 10 min and imaged by confocal laser scanning microscope. DHE displays blue fluorescence in the cytosol until oxidized, then it intercalates in the DNA and stains its nucleus red (A,B). We then quantified the fluorescence intensity of each cell in the beginning and at the end of the UV-light exposure, and calculated the red delta ratio end–start (C,D). In the undifferentiated OPC state, we detected only a slight decrease of the superoxide levels in PV-CG4 cells in the red delta value, whereas there was a significant decrease of the superoxide levels in PV-CG4 cells in the differentiated OLG state (*p < 0.05, **p < 0.01, ***p < 0.001). Control CG4, GFP-CG4 and PV-CG4 cells were exposed to hypoxia (1% O2) for 72 h (E,F). Left: undifferentiated cells, right: differentiated cells. We measured cell viability in both control and hypoxic plates by MTT-assay, and normalized the viability after hypoxia to the untreated values. We detected no significant alterations when we examined the cell viability of C-CG4, GFP-CG4, PV-CG4 cells exposed to 72 h hypoxia, in either an undifferentiated OPC-like (G) or differentiated OLG-like state (H). Error bars represent SEM.